产品使用与态度研究
产品使用与态度研究的定义
产品使用与态度研究,简称U&A研究。这是市场研究公司用得最普遍的一种研究方法,也是最复杂的一种研究方法。主要包括品牌的认知、产品使用与态度、产品购买与态度、品牌态度、生活形态、媒体接触习惯等。
产品使用与态度研究的目的
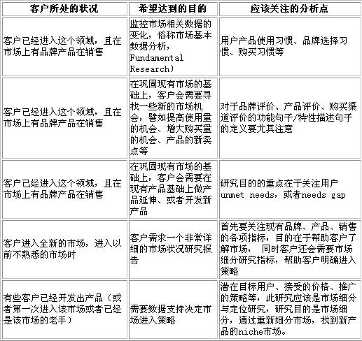
产品使用与态度研究的目的经常比较复杂,因此在正式做研究设计之前,研究人员充分了解客户的真正需求/目的时非常重要的。一般情况下,其目的是在客户进入新的市场之前,帮助客户了解目前的市场状况,包括市场总量以及用户的各种比率指标、品牌占有与用户对品牌的态度指标、产品的使用以及用户对产品的态度指标、购买与对购买的态度指标、用户的生活形态指标、用户媒介接触习惯等状况。
其它具体目的包括:
实地方法的选择
产品使用态度研究由于比较关注市场量的推估,譬如市场总量、品牌占有量、渠道比率等,抽样方法最好是随机抽样,数据采集方法最好是入户访问或者电话访问, 如果是街头定点拦截访问,那么研究人员应该提出合理的加权方案才能对总体进行推估,否则,研究结果的作用有限。
免责声明:本内容来源于第三方作者授权、网友推荐或互联网整理,旨在为广大用户提供学习与参考之用。所有文本和图片版权归原创网站或作者本人所有,其观点并不代表本站立场。如有任何版权侵犯或转载不当之情况,请您通过400-62-96871或关注我们的公众号与我们取得联系,我们将尽快进行相关处理与修改。感谢您的理解与支持!







请先 登录后发表评论 ~