满意度测评指标体系
满意度测评指标体系概述
顾客满意度指数(Customer Satisfaction Index,CSI)难关是目前国内外质量领域和经济领域一个非常热门而又前沿的话题。在国外,有不少国家,如美国,顾客满意度测评体系已较成熟,而在我国顾客满意度指数测评体系还处于创立阶段。瑞典最先于1989年建立起顾客满意度指数模型,之后,德国、加拿大等20多个国家和地区先后建立了全国或地区性的顾客满意指数模型。1989年,美国密歇根大学商学院质量研究中心的费耐尔(Fornell)博士总结了理论研究的成果,提出把顾客期望、购买后的感知、购买的价格等方面因素组成一个计量经济学模型,即费耐尔逻辑模型。这个模型把顾客满意度的数学运算方法和顾客购买商品或服务的心理感知结合起来。以此模型运用偏微分最小二次方求解得到的指数,就是顾客满意度指数。美国顾客满意度指数(ACSI)也依据此指数而来,它是根据顾客对在美国本土购买、由美国国内企业提供或在美国市场上占有相当份额的国外企业提供的产品和服务质量的评价,通过建立模型计算而获得的一个指数,是一个测量顾客满意程度的经济指标,
建立满意度测评指标体系的原则
建立顾客满意度测评指标体系,必须遵循以下几条原则:
(1)建立的顾客满意度测评指标体系,必须是顾客认为重要的
“由顾客来确定测评指标体系”是设定测评指标体系最基本的要求。要准确把握顾客的需求,选择顾客认为最为关键的测评指标。
(2)测评指标必须能够控制
顾客满意度测评会使顾客产生新的期望,促使企业采取改进措施。但如果企业在某一领域还无条件或无能力采取行动加以改进,则应该暂时不采用这种方面的测评指标。
(3)测评指标必须是可测量的
顾客满意度测评的结果是一个量化的值,因此设定的测评指标必须是可以进行统计、计算和分析的。
(4)考虑竞争者的特性
建立顾客满意度测评指标体系还需要考虑到与竞争者的比较,设定测评指标时要考虑到竞争者的特性。
满意度测评指标体系构成
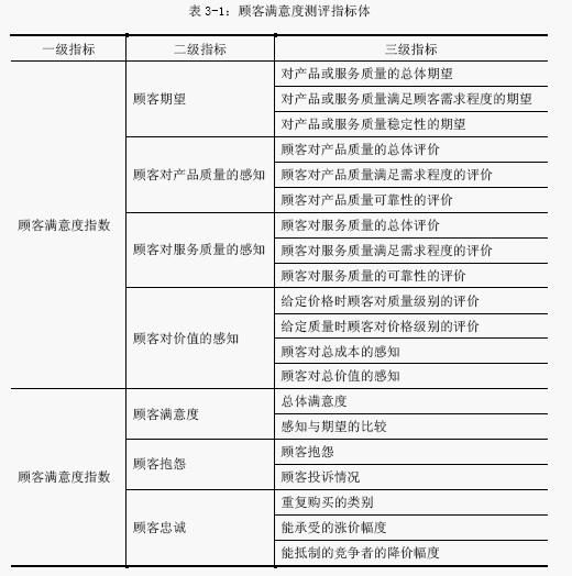
顾客满意度测评指标体系是一个多指标的结构,运用层次化结构设定测评指标,能够由表及里、深入清晰地表述顾客满意度测评指标体系的内涵。通过长期的实践总结,将测评指标体系划分为四个层次较为合理。每一层次的测评指标都是由上一层测评指标展开的,而上一层次的测评指标则是通过下一层的测评指标的测评结果反映出来的,其中顾客满意度指数是总的测评目标,为一级指标,即第一层次;顾客满意度模型中的顾客期望、顾客对质量的感知、顾客对价值的感知、顾客满意度、顾客抱怨和顾客忠诚等六大要素作为二级指标,即第二层次;根据不同的产品、服务、企业或行业的特点,可将六大要素展开为具体的三级指标,即第三层次;三级指标可以展开为问卷上的问题,形成了测评指标体系的四级指标,即第四层次。
由于顾客满意度测评指标体系是依据顾客满意度模型建立的,因此测评指标体系中的一级指标和二级指标的内容基本上对所有的产品和服务都是适用的,具体见表3-1。
实际上建立满意度测评指标体系,主要是设定测评指标体系中的三级指标和四级指标。三级指标是一个逻辑框架,在各行业原则上都是可以运用的。对某一具体产品或服务的顾客满意度测评的实际操作中,应该根据顾客对产品或服务的期望和关注点具体选择,灵活运用。测评指标体系的四级指标是由三级指标展开而来,是顾客满意度测评中直接面对顾客的指标,它是和顾客满意度测评问卷中的问题相对应的。
满意度测评指标的量化
顾客满意度测评的本质是一个定量分析的过程,即用数字去反映顾客对测量对象的属性的态度,因此需要对测评指标进行量化。顾客满意度测评了解的是顾客对产品、服务或企业的看法、偏好和态度,通过直接询问或观察的方法来了解顾客态度是很困难的。利用某些特殊的态度测量技术进行量化处理,将会使那些难于表达和衡量的态度不仅客观又方便地表示出来,这种态度测量技术所运用的基本工具,就是所谓的量表。量表的设计包括两步。第一步是赋值,根据设定的规则,对不同的态度特性赋予不同的数值。第二步是定位,将这些数字排列或组成一个序列,根据受访者的不同态度,将其在这一序列上进行定位。量表中用数字表征态度的特性是出于两个目的。首先,数字便于统计分析;其次,数字可以使态度测量活动本身变得容易、清楚和明确,具体见表3-2。
通过了解可以汇总计算每个测评指标的顾客满意度评价值,从而了解被访者群体对测量对象各方面的态度;也可以计算每个受访者对测量对象的态度总分,以了解不同被访者对受测对象的不同态度。
在确定了顾客满意度测评指标体系之后,有必要邀请有关专家和具有一定代表性的顾客,对确定的测评指标体系和评价标准进行论证,在认真听取意见的基础上,对确定的测评指标体系进行修改,以保证顾客满意度测评结果的公正性和有效性。
有可能的情况下可以组织一次预调查,对所确定的测评指标体系进行再次验证,以证实其合理性及有效性。可以在小范围内抽取适量的样本,根据拟定好的测评指标体系制作好调查表,实施预测评。根据测评的结果和调查过程中遇到的问题,对顾客满意度测评指标体系进行必要的、适当的调整和修改[9]。
免责声明:本内容来源于第三方作者授权、网友推荐或互联网整理,旨在为广大用户提供学习与参考之用。所有文本和图片版权归原创网站或作者本人所有,其观点并不代表本站立场。如有任何版权侵犯或转载不当之情况,请您通过400-62-96871或关注我们的公众号与我们取得联系,我们将尽快进行相关处理与修改。感谢您的理解与支持!







请先 登录后发表评论 ~