焦点访谈法
焦点访谈法(focused interview)、焦点小组座谈会(Focus Group Discuss,简称FGD)、小组焦点讨论会
什么是焦点访谈法
根据访谈对象人数的多少,访谈可分为个别访谈法和团体访谈法。团体访谈法指研究者同时对一群研究对象进行访谈,而焦点团体访谈法是其中最常用的访谈法,简称焦点访谈法。
焦点访谈法,也叫焦点小组座谈会,是收集信息和资料的一种重要方法,是通过召集一组与研究主题有关的同类人员对某一研究议题进行讨论,得出深入结论的定性研究方法。[1]
焦点访谈法是帮助企业和咨询公司深入了解消费者内心想法的最有效的工具,在这方面是一般的问卷调查等方法所无法比拟的。企业如何了解消费者对广告、新产品的包装、新产品的口味等方面的深度评价,靠泛泛的调查是很难获取这方面的信息的。因此,很多企业常常借助于焦点访谈法来收集消费者的意见和建议。
如今,小组座谈会在产品概念、产品测试、产品包装测试、广告概念、顾客满意度、用户购买行为等研究中得到广泛应用。此外,小组焦点座谈会还是筛选新创意和概念的好方法。通过一定的程序,讨论的结果能以更量化的方式进行分析,从而使小组焦点座谈会成为开发新产品创意的有效途径。
焦点访谈法的会议形式
焦点访谈法是由一个训练有素的主持人以一种无结构的自然形式与被调查者交谈,通过倾听一组从目标市场中选来的被调查者,从中获取对一些有关问题的深度信息。这种方法的价值在于常常可以从自由进行的小组讨论中得到一些意想不到的发现。
自20世纪50年代以来,小组焦点座谈会被广泛用于解决各种问题。小组焦点座谈会,就是一组人按照规定的程序有序地提供信息。
在小组焦点座谈会上,主持人引导一组参与者进行一种开放的和深入的讨论,而不是简单地提出问题并征得参与者回答。在讨论有关新产品方面的问题时,主持人会以直接或间接的方式使小组的讨论集中于某个问题,小组讨论一般有8-14名参与者,每个参与者会受小组中其他成员意见的启发,围绕如何概括或发掘出一个能满足市场需要的新产品创意这一问题展开讨论。
例如,某家对女式拖鞋感兴趣的公司就是通过小组焦点讨论会得到新产品的概念的。这一座谈会由12名妇女参加,他们来自波士顿地区,具备不同的社会经济背景。最终得到的产品概述是:“温暖、舒适,就像一只旧的鞋子那样合脚。”根据这一概念开发出的新产品销售很成功。该产品广告中传递的信息基础就来自于小组焦点座谈会成员所表达的意见。
焦点访谈法的特点
- 焦点小组座谈会是一种圆桌讨论会议。一般由6-10人聚到一起,在一个主持人的引导下对某一主题进行深入讨论。目的在于了解和理解人们对于这一主体的看法以及影响这种看法的背后的原因。
- 焦点小组座谈会不同于一问一答式的面访。因为是多人讨论,在有经验的主持人的主持下,焦点小组的受访者互相之间有一个互动作用,一个人的反应会成为对其他人的刺激,这种互动作用会产生比同样数量的人做单独陈述时所能提供的更多的信息。
- 焦点小组座谈会研究是定性的、指导性的。如果要获取定量的信息,通常在“焦点小组”座谈会之后结合大样本调查——通过“焦点小组”座谈会找到一个问题的相关影响因素,而通过大样本调查找到一个影响因素定量的影响程度。
焦点访谈法的适用范围
焦点访谈作为定性调研中最常用的方法,在发达国家十分流行,它比一对一的面谈更容易发现新概念、新创意而且快速,能节省大量时间。此外,由于提供了较好的观察被访者言行的机会(如通过单向镜或监视器等),从而使不同的观察者都能发现自己所要的信息。
很多研究项目都可以使用小组焦点座谈会,最通常的情况有:
- 定位产品或服务
- 测试新概念
- 测试产品的可用性
- 测试广告脚本或市场促销活动
焦点访谈法的主要目的
①理解消费者对某类产品的认识、偏好,以及消费者的行为,为今后的定量研究作准备;
②为更好地构建定量研究中对消费者进行调查的问卷提供帮助;
③对整个产品提供一个完整的背景信息;
④为新产品提供一个初步的信息;
⑤了解一些对老产品的全新想法;
⑥了解消费者对一些全新的概念的反应;
⑦对先前得到的定量研究的信息进行解释;
⑧理解消费者对品牌的情绪反应。
焦点访谈法的优缺点
- 优点:
焦点访谈法获得的信息量大,质量较高,资料收集快、效率高;可以将整个过程录制下来,以便于事后进行分析,进行科学检测;参与者能畅所欲言,以准确地表达自己的看法;是互动式讨论,有利于多方面多角度听取建议。
与其他数据收集方法相比,小组座谈会的方法有如下10个优点:
(1)协同增效:将一组人放在一起讨论,与单个人去询问得到的私人的保密的回答相比,前者可以产生更广泛的信息、深入的理解和看法。
(2)滚雪球效应:在小组座谈会中常常会有一种"滚雪球"效应,即一个人的评论会启动参加者的一连串反应。
(3)刺激性:通常在简短的介绍期间,随着小组中对所谈论问题的兴奋水平的增加,参加者想要表达他们的观点和感情的愿望也增强。
(4)安全感:因为参加者的感觉与小组中的其他成员是类似的,所以参加者感到比较舒服并愿意表达他们的观点和感情。
(5)自发性:由于对参加者没有要求回答某个具体的问题,他们的回答可以是自发的不遵循常规的,因而应该是能够准确地表达他们的看法的。
(6)发现灵感:与一对一的访问相比,小组的讨论更容易激发灵感产生想法。
(7)专门化:因为多个被调查者要同时参与,所以雇用一个受过高级训练,但是价格昂贵的调查员(主持人)是合适的。
(8)科学监视:小组座谈会容许对数据的收集进行密切的监视,观察者可以亲自观看座谈的情况并可以将讨论过程录制下来用作后期分析。
(9)结构灵活:小组座谈在覆盖的主题及其深度方面都可以是灵活的。
(10)速度快:由于同一时间内同时访问了多个被调查者,因此数据收集和分析过程都是相对比较快的。
- 缺点:
焦点访谈法的缺点主要在于被访者可能不具有代表性,对结果的分析可能带有主观性。具体来说,可能有如下的5个缺点:
(1)误用:小组座谈会是探索性的,但可能会误用和滥用而将结果当作是结论性的来对待。
(2)错误判断:小组座谈会的结果比其他数据收集方法的结果更容易被错误地判断。小组座谈会特别容易受客户和调研者的偏差的影响。
(3)主持:小组座谈会是很难主持的。具有高素质的主持人是很少的。而调查结果的质量十分依赖于主持人的技术。
(4)凌乱:回答的无结构性使得编码、分析和解释都很困难。小组座谈会的数据是凌乱的。
(5)错误代表:小组座谈会的结果对总体是没有有代表性的。因此,不能把小组座谈的结果当作是决策的唯一根据。
组织焦点访谈的步骤
焦点访谈是技术性要求较高的调研方法,要选择合适的被调查者,创造平等、轻松的环境,还要使被调查者都讲真心话,不是件容易事。因此焦点访谈的有效组织是非常重要的。一般从以下几个方面来进行:
1. 明确访谈目的
企业在进行焦点访谈前必须明确调查的目的,以便在调查过程中做到有的放矢。
2. 甄别参与者
焦点访谈的参与者一般都要经过甄别。先由研究人员定下标准,让访问员找到足够的符合条件的候选人,并且对参与者分组,一般以某个参数是否同质为准,同质同组。很多时候根本无法判断哪个参数最重要,完全靠研究人员根据自己调研的目的来决定。此外,参与者应该尽量“普通”些,如果没有必要,应该把有 “专家”行为倾向的人排除在外,包括一些特殊职业(如律师、记者、讲师等)的消费者,因为他们很容易凭借自己的“健谈”过多占用发言时间,并且影响其他参与者,同时增加了主持人的控制难度。
3. 确定主持人
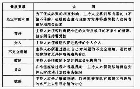
合格主持人首先应该是训练有素的调研专家,他对调研背景、调研目的、调研程序、分组情况都应该了如指掌。如果要主持一个诊断性小组座谈,主持人还要有良好的心理学和社会心理学的造诣。主持人最重要的素质要求见下表。
表:焦点访谈中对主持人素质的要求
4. 准备调研提纲
调研提纲是焦点访谈的问题纲要,它应该给出小组要讨论的所有主题,还要把主题的顺序作合理的安排。
5. 现场布置
不同的调研项目会需要不同的现场布置,比如广告效果座谈就需要投影仪和屏幕;概念测试需要制作概念板;口味测试则需要更多的准备,如苏打水、饼干、笔、纸都要提早到位。另外,在每次座谈前,都把参与者的名字写在桌牌上,预先放置妥当。这样做首先可以使参与者能够按我们设定的次序就座,大大方便了记录和数据分析处理;其次,主持人在座谈过程中能够直接称呼参与者,极大地促进了沟通关系的建立,也方便了主持人的工作。
6. 实施座谈
7. 分析资料和数据
几组焦点小组座谈实施完了,参与者说的都是真心话吗?是不是还有不明确的信息?要不要再组织一次补充?是否需要用其他方法继续深入调研、观察、实验或者问卷访问?这些都需要对资料和数据分析之后才能得出结果。
8. 总结和撰写调研报告
一般要求主持人、参与座谈的工作人员、观察者(营销专家、调研人员)每人都递交一份分析报告,然后集中到调研人员手中,由调研人员召集项目组人员举行头脑风暴会议,对每个人独到的见解再次进行剖析和发散,最后由调研人员撰写正式报告。
焦点访谈的注意事项
要做好小组座谈会,汇研主要在三个方面把关:一是做好座谈会的组织实施工作;二是一名专业主持人;三是要掌握定性研究分析方法,能及时写出一份高质量的定性研究报告。
企业在进行焦点访谈时,应该注意以下事项:
1. 焦点访谈的目的决定了所需要的信息,从而也决定了需要的被访者和主持人
企业可以应用一些特殊的调研技术,如测试态度的量表技术,以及一些特殊的仪器,如广告效果测试时,常常需要瞬间显示器和投影仪,这些都需要提早落实,准备到位。
2. 曾经参加过焦点访谈的人,是不合适的参与者
3. 参与者中应该避免亲友、同事关系,因为这种关系会影响发言和讨论,万一发生这种现象,应该要求他们退出
4. 每个小组参与者的数量
一直以来认为8-12人是合适的,但经常有4-5人的焦点访谈实施,这主要应该看讨论的内容是什么。如我们为一个家用电脑软件实施焦点小组座谈时,为了让消费者能充分熟悉软件功能、并尽量深入发表意见,每组只有4个参与者,而座谈持续3小时以上。
5. 吸引参与者参加座谈的措施
① 报酬越高越能吸引人参与;
② 越枯燥的调研项目报酬越要高;
③ 座谈会要尽量安排在周末举行;
④ 向目标人选描述座谈会如何有趣、有意义;
⑤ 强调目标人选的参与对研究十分重要。
6. 主持人在焦点小组座谈中要明确工作职责,其工作职责包括
① 与参与者建立友好的关系;
② 说明座谈会的沟通规则;
③ 告知调研的目的并根据讨论的发展灵活变通;
④ 探寻参与者的意见,激励他们围绕主题热烈讨论;
⑤ 总结参与者的意见,评判对各种参数的认同程度和分歧。
7. 主持人应把握会场气氛
主持人在座谈开始时就应该亲切热情地感谢大家的参与,并向大家解释焦点小组座谈是怎么一回事,使参与者尽量放松。然后,真实坦诚地介绍自己,并请参与者都一一自我介绍。沟通规则一般应该包括以下内容,并诚恳地告诉参与者:
① 不存在不正确的意见,你怎么认为就怎么说,只要你说出真心话;
② 你的意见代表着其他很多像你一样的消费者的意见,所以很重要;
③ 应该认真听取别人意见,不允许嘲笑贬低;
④ 不要互相议论,应该依次大声说出;
⑤ 不要关心主持人的观点,主持人对这个调研课题跟大家一样,主持人不是专家;
⑥ 如果你对某个话题不了解,或没有见解,不必担心,也不必勉强地临时编撰;
⑦ 为了能在预定时间内完成所有问题,请原谅主持人可能会打断你的发言等等。
8. 焦点访谈的数据和资料分析要求主持人和分析员共同参与
他们必须重新观看录像,不仅要听取参与者的发言内容,而且要观察发言者的面部表情和肢体语言。企业在产品的概念测试时特别要注意这一点,因为参与者往往不愿意对设计的“概念”提出激烈的反对意见,只有当企业自己观察到参与者不屑一顾的嘲讽表情时,才会认识到概念并不受欢迎。
焦点访谈主持人的选择
一个好的座谈会的秘密是双方的交流,清楚的规划你想要了解什么,用有趣的、技巧的方式让问题得到回复。小组座谈会调查效果在很大程度上取决于主持人的水平和能力。因此,焦点小组座谈会对主持人的选择要求非常高,作为一名专业的焦点小组座谈会主持人的工作,具有极强的专业性。
拥有合格的受访者和一个优秀的主持人是焦点小组座谈会成功的关键因素。
“焦点小组”座谈会的受访者通常互不相识,也不认识研究的赞助者,并且有时他们可能预先不知道要讨论的主题。要避免预先存在的偏见,还要防止参与者试图给出那些让客户满意的答案。
主持人对于“焦点小组”座谈会的成败至关重要,一个好的主持人应该:
- 深刻理解焦点小组的研究目的
- 具有优秀的沟通技巧,能够有效地与受访者互动,根据研究目的挖掘受访者的真实想法和观点好的主持人能够鼓励每个人做出回答,阻止那些控制了谈论的、极端能说的参与者,同时激励害羞的人表达他们的观点。
- 主持人必须理解讨论的概念,但不要提供太多的信息。由于参与者的想法才是真正重要的,所以聆听好过谈论太多。如果把焦点小组比喻成一场戏,主角是受访者,而不是主持人,主持人是幕后的导演。
参考文献
- ↑ 张东华.图书馆服务质量评价指标构建方法——焦点访谈法[J].情报理论与实践,2012, 35(1)
免责声明:本内容来源于第三方作者授权、网友推荐或互联网整理,旨在为广大用户提供学习与参考之用。所有文本和图片版权归原创网站或作者本人所有,其观点并不代表本站立场。如有任何版权侵犯或转载不当之情况,请您通过400-62-96871或关注我们的公众号与我们取得联系,我们将尽快进行相关处理与修改。感谢您的理解与支持!







请先 登录后发表评论 ~