ASEB栅格分析法
什么是ASEB栅格分析法
ASEB栅格分析法是以消费者需求为导向的一种市场分析方法,它把消费者的体验纳入分析范围中,重视从消费者的角度对项目的各个情况进行分析,对于分析体验式消费引发的问题有很好的针对性,这种方法非常适合应用于房地产体验式营销策划中对市场的分析。它不仅与体验式营销站在客户的角度进行营销、尊重购房人的意愿、尊重他们的知情权等的营销理念相符合,更有助于企业对市场进行正确分析,寻求顾客满意。它是对传统的我们习惯使用的以产品为导向的SWOT分析的完善与提升。
ASEB栅格分析法解析
ASEB(Activity, Setting, Experience, Benefit)将曼宁—哈斯—德赖弗—布朗(Manning—Hass—Driver—Brown)的需求层次分析即活动、环境、体验、和利益与SWOT分析中的不同要素相互对应结合起来,形成包括16个单元的矩阵,按顺序从SA(对活动的优势评估)到TB(对利益的威胁评估)对这16个单元逐次进行研究分析。ASEB栅格分析法从消费者的角度对活动、环境、体验与利益的优势、劣势、机遇与威胁的分析和评估,了解客户消费行为,并对项目进行策划与改进,更好地满足了消费者的需要,如下表1、表2所示:
表1:曼宁—哈斯—德赖弗—布朗的需求层次
表2:ASEB栅格分析法及其单元代号(ASEB分析矩阵)
ASEB所运用的分析方法正是体验式营销所需要的市场分析工具,两者的理念是相适应的。以往的销售过程中,销售人员占有较大的主动权。但随着关系营销的发展,房地产市场营销越来越关注客户的需求,从以“产品”为中心的营销方式逐渐发展为以“顾客”为中心的营销方式。体验式营销就是营销方式转变后重视顾客需要的一种。这种营销方式充分尊重了购房人的意愿,尊重了他们的知情权。
ASEB栅格分析法与SWOT分析
不同于SWOT分析法,ASEB栅格分析法将消费者的体验纳入分析范围中,重视从消费者的角度对项目的各种情况进行分析。这种分析方法不仅使得传统 SWOT分析变换了分析角度,更有利于采取体验式营销方式的项目的分析;还将分析者对项目分析的影响极小化,因为不管是哪个分析者,进行的都是一种“换位式”思考模式:站在消费者的立场分析项目,考虑的都是客户需要。所以说ASEB栅格分析法是对传统分析方式的改进与完善。
ASEB栅格分析法评价
ASEB栅格分析方法是以消费者为导向的分析方法,它把消费者的体验纳入分析范围中,是对传统的SWOT分析方法的补充。通过这种分析方法,可以为别墅的体验是营销策划提供一种更合适的市场分析方法,为项目提供更能满足消费者需要的决策依据。ASEB栅格分析方法具有广阔的应用价值。
案例分析
案例一:北京市龙城花园
北京市龙城花园(第四期)是位于昌平区八达岭高速公路北安河出口路西的别墅项目,占地上千公顷,紧靠京昌高速,距三环仅16公里。这个纯欧式别墅社区是由北京昌信回龙园别墅有限公司开发的。项目地处八达岭高速公路第9出口,距北三环路仅16公里距离,除八达岭高速路外,北侧的北青路、京包路都可以快捷地到达上地、中关村腹地,公交车有345、820、845、运通114,紧临城铁13号线。龙城花园的第四期别墅的户型面积从251-389平方米,种类多样,满足个性化需求;同时,每户还有1-2个车库,24小时管道热水、双路供电、集中供暖、卫星电视、24小时全天候专业保安巡逻;配套方面有北京龙城皇冠假日酒店,中小学:人大附小、人大附中;幼儿园:小区自有;综合商场:京客隆大型超市;邮局:自有;银行:工行、农行、中行;医院:回龙观医院、小区自有医疗室。龙城花园的前三期的入住率几乎为100%。2006年3月面市的龙城花园四期领先进行了体验式营销。本文尝试用ASEB分析方法对龙城花园第四期体验式营销策划作如下市场分析:
案例二:基于ASEB栅格分析法的旅游产品开发[1]
1.湄洲岛概况
湄洲岛位于福建省沿海中部莆田市的湄洲湾口,东南隘台湾海峡,距台中港72km,南达厦门港100kin,北抵福州马尾港70km。全岛南北狭长,因其地形如娥眉,故名“湄洲”。湄洲岛不仅是闻名海内外海上和平女神——妈祖的故乡和妈祖文化的发源地,也是以海岛风光著称的国家旅游度假区,素有“妈祖圣地,海上明珠”之誉。全岛面积14.35平方千米,年平均气温21~C,人口3.9万人,海岸线长30.4km。由于具备独特的妈祖文化优势、对台优势和旅游资源优势,1992年l0月湄洲岛被国务院批准为国家旅游度假区,2OO2年被评为国家4A级旅游景区。
2O07年接待游客人数创历史新高,全年共接待游客110.8万人次,实现旅游综合收入3.68亿元,旅游收入占全岛国内生产总值的40%以上,是湄洲岛的支柱产业。2OO8年上半年共有66.58万人次海内外游客赴湄洲岛旅游观光、朝圣妈祖,旅游综合收入首次在半年内突破2亿元大关,达2.31亿元,增幅达25.1%。
2.湄洲岛旅游资源状况
湄洲岛旅游资源按照国家标准《旅游资源分类、调查与评价(GB/T 18972-2003))进行分类,它所拥有的63个旅游资源单体分属7个主类、5个亚类和23个基本类型,资源单体等级较高,其中优良级旅游资源单体共38个,占资源单体总量的60.3%。这些优良级单体除了鹅尾山神石公园和湄洲岛2个自然资源单体外,其余36个单体均为人文资源单体,其中包含一处非物质国家级遗产——妈祖祭典,主要分布在岛北部的妈祖祖庙周围,呈集聚状态。可见,与妈祖有关的资源单体等级较高,在海内外享有盛名,已形成稳定的客源市场,仅台湾省每年来朝圣的人数就达10多万人次。据统计,至20O7年到湄洲岛朝拜妈祖的台胞累计达160多万人次。普通级旅游资源单体共25个,占39.7%,以自然资源单体为主,空间分布较零散, 开发程度较低,故其潜力有待挖掘。从总体上来看,湄洲岛旅游资源丰富,文化内涵深厚,具有较高知名度,显示了湄洲岛旅 游资源较大的类型效应、强度效应及发展潜力,但在以后开发 过程中,注意整合优良级旅游资源开发高级的综合旅游产品以吸引高档旅游者。
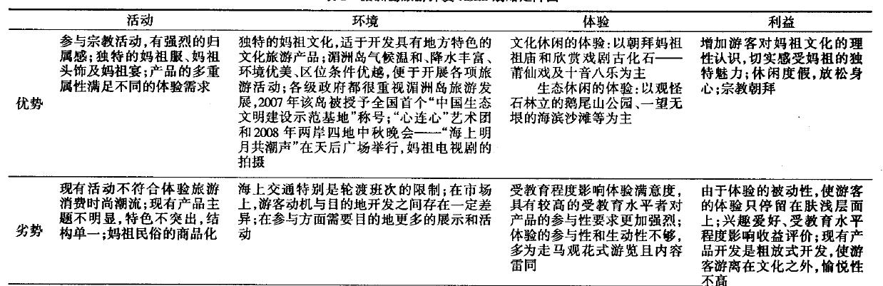
3.湄洲岛旅游资源开发的ASEB栅格分析
通过对湄洲岛旅游资源的整体评价,结合实地考察及对游客的随机访谈,综合分析结果如下:
从上表分析可知,湄洲岛旅游开发虽一直强调“文化搭台,旅游唱戏”,但忽略了游客的体验需求。游客一般都是走马观花式的游览,被动地接受旅游和文化信息,这种游览方式使游客很难形成深度体验的畅快感受。同时,妈祖文化主题内核吸引力和持续力的薄弱及缺乏新理念的引进,使现有产品无法满足游客的个性化和深度体验需求。此外,自然旅游资源的开发也只是表面开发、粗放开发,并未真正体现其滨海旅游资源特色,由此导致该岛旅游收入以妈祖文化园的收入为主,旅游者以香客为主。而同等级的武夷山景区则以高端旅游、品牌旅游、散客旅游为重头戏。2OO7年共接待中外游客达543.03万人次,实现全年旅游总收入23.35亿元,旅游直接创汇3642.46万美元,旅游收入占GDP的比重上升到2OO7年的56.11%。从两个地区的旅游收入及所接待的游客类型来看,湄洲岛的旅游人均消费水平较低,与武夷山景区之间的差距较大,故湄洲岛应充分利用中南部的滨海旅游资源发展休闲度假旅游,吸引中高层次的旅游者。
4.基于ASEB栅格分析法的湄洲岛旅游产品的开发对策
通过上述ASEB栅格分析法对湄洲岛旅游资源及产品的现状分析,从以下几个方面对湄洲岛旅游资源开发提出对策:旅游产品谱系研究,妈祖文化公园的文娱活动项目、旅游纪念品、文化旅游产品和爱情旅游产品等。
- 注重湄洲岛旅游产品谱系的研究基于ASEB栅格分析法对湄洲岛资源的深层次评价与分析,通过评价与分析湄洲岛旅游资源,对湄洲岛旅游产品进行设计,结果见下表。
- 创新妈祖文化公园的文娱活动项目主题公园的主题及其表现形式在市场上的成败取决于创新,其中公园内的文娱表演活动十分重要。妈祖文化公园的庙宇建筑风格与祖庙如出一辙,整体环境较协调,但从现有开发项目来看,目前最急需的是文娱活动。故应充分利用天后广场,策划具有地域特色的文娱活动,或举行莆田民俗风情大汇演或本土民族歌曲大荟萃,或欣赏妈祖祖庙古编钟乐队的表演或舞蹈诗剧— —《妈祖》,或观看露天电影等。这些项目一定要以文化感染人,注重形式创新和场面烘托,达到思想性、文化性和观赏性的统一,并开发适当的参与项目,实现与游客的良性互动。这样不但可延长游客在岛上的逗留时间,而且可提高游客的体验满意度,达到“双赢”局面。
- 研发生产特色精美的旅游纪念品旅游纪念品是美好回忆的载体,是对愉悦的旅游经历的纪念。故所开发的旅游纪念品应是湄洲岛精华的高度浓缩,是景区提高知名度和持续发展的重要组成部分。目前旅游纪念品多是妈祖平安符、贝壳和水晶品等,品种单一,手工粗糙,缺乏新意。从目前的旅游购物市场来看,旅游者更乐意购买体现地方特色和民俗风情的纪念品。因此,设计旅游纪念品应首先要充分正视湄洲岛特色所在,即湄洲岛除了妈祖,还有渔家风情和滨海风光。其次应紧随旅游消费时尚并结合现代高科技手段,使所开发生产的纪念品能够反映地方特色,具有文化内涵和艺术价值、收藏价值和实用价值等基本价值,满足不同层次增加旅游者的个性化需求。如借助莆田学院艺术设计专业人才联合莆田工艺美术公司的木雕工艺技术开发以妈祖文化为题材的系列工艺产品;借助莆田学院绘画专业人才和民间能工巧匠在贝壳等上绘制妈祖故事或渔家风情;设计莆仙戏脸谱或湄洲岛水晶球等。
- 联合开发文化旅游产品,突出主题莆田史称“兴化”,雅号“莆阳”,已有20O0多年的文化历史,是八闽古府之一,人杰地灵,素有“文献名邦”、“海滨邹鲁”的赞誉。现随经济发展社会进步,莆田又先后荣获“鞋城”、“啤酒城”、“田径之乡”、“戏剧之乡”、“绘画之乡”等荣誉称号,培育了许多独特且极具旅游吸引力的文化资源,包括妈祖文化、“三一教”文化、南少林武术文化、九鲤湖祈梦文化、历史名人文化、民俗文化和工艺美术文化等。因此在开发过程中要实现跨区域联合、联动开发,强势文化带动弱势文化,形成以妈祖文化为中心的莆田文化圈(图1)。而文化旅游产品的特色应体现鲜明的文化主题l6J,故应区别于普通旅游产品,设计专项化与定制化的旅游线路,全方位、多视角地展示莆田文化,凸显莆田文化旅游产品对莆田文化旅游需求的多元化满足,体现对文化旅游者的人文关怀。此外,妈祖信仰经传播和发展,形成了莆田妈祖文化圈和世界妈祖文化圈,故3个文化圈都应以妈祖文化为纽带相互联合,互相带动,共同促进,从而带动莆田旅游业的整体发展。
- 重点开发湄洲岛中部爱情旅游产品从湄洲岛旅游资源赋存及开发现状来看,主要集中湄洲岛北部和南部,且呈现饱和状态,旅游收入难有重大突破。湄洲岛中部北起东蔡,南至后巷,涉及15个自然村,范围较广,社区居民很少甚至投有从旅游中受益,对旅游存在抵触情绪。为了寻找湄洲岛旅游发展新的突破点及缓解居民抵触情绪,本文提出重点开发中部爱情旅游主题区。原因有:① 中部地区开发程度较低,环境污染较小;②海洋是浪漫的,而浪漫的元素与爱情是分不开的,目前关于爱情主题的海岛旅游产品开较少。基于以上两个原因,提出以乌石果为中心,向四周发散,建立四个爱情主题区:①单身贵族主题区。依托西岸环岛公路,从汕尾沙滩一直延伸至港楼,营造气氛,为单身贵族创造爱情做好铺垫。
②婚庆旅游主题区。依托金海岸娱乐中心和莲池沙滩,延伸至北埭,打造蜜月浪漫之旅。③金银发主题区。依托日文坑风景区延伸至后巷,打造相伴一生胜地。④最浪漫的故事主题区。
依托莲池澳山庄和莲池澳沙滩,北至高朱,打造“执子之手,与子偕老”模范区。这四个主题区主要是针对中青年高档旅游者和老年旅游者,故要针对其消费需求提供满足其需求的旅游产品,特别是老年旅游者,所提供的服务要体现人性化,达到提高旅游消费水平和旅游收入的目的。
相关条目
- 栅格分析(Grid Analysis)
参考文献
- 卞晓雯、汪霄. ASEB栅格分析法在别墅体验式营销策划中的应用
免责声明:本内容来源于第三方作者授权、网友推荐或互联网整理,旨在为广大用户提供学习与参考之用。所有文本和图片版权归原创网站或作者本人所有,其观点并不代表本站立场。如有任何版权侵犯或转载不当之情况,请您通过400-62-96871或关注我们的公众号与我们取得联系,我们将尽快进行相关处理与修改。感谢您的理解与支持!







请先 登录后发表评论 ~