并购
- 该条目对应的页面分类是并购重组。
什么是并购
并购的内涵非常广泛,一般是指兼并(Merger)和收购(Acquisition)。
兼并—又称吸收合并,指两家或者更多的独立企业,公司合并组成一家企业,通常由一家占优势的公司吸收一家或者多家公司。
收购—指一家企业用现金或者有价证券购买另一家企业的股票或者资产,以获得对该企业的全部资产或者某项资产的所有权,或对该企业的控制权。
与并购意义相关的另一个概念是合并(Consolidation)——是指两个或两个以上的企业合并成为一个新的企业,合并完成后,多个法人变成一个法人。
企业并购是一项复杂性与技术性并存的专业投资活动,在国际上,并购是私募投资的一种惯用手段,并购活动中涉及很多知识面,因此被称为“财力与智力的高级结合”,同时并购又是一项高收益与高风险伴生的业务,融资风险、债务风险、经营风险、反收购风险、法律风险、信息风险及违约风险等都考验着企业的决策者。
并购的实质
并购的实质是在企业控制权运动过程中,各权利主体依据企业产权作出的制度安排而进行的一种权利让渡行为。并购活动是在一定的财产权利制度和企业制度条件下进行的,在并购过程中,某一或某一部分权利主体通过出让所拥有的对企业的控制权而获得相应的受益,另一个部分权利主体则通过付出一定代价而获取这部分控制权。企业并购的过程实质上是企业权利主体不断变换的过程。
并购的动因
产生并购行为最基本的动机就是寻求企业的发展。寻求扩张的企业面临着内部扩张和通过并购发展两种选择。内部扩张可能是一个缓慢而不确定的过程,通过并购发展则要迅速的多,尽管它会带来自身的不确定性。
具体到理论方面,并购的最常见的动机就是——协同效应(Synergy)。并购交易的支持者通常会以达成某种协同效应作为支付特定并购价格的理由。并购产生的协同效应包括——经营协同效应(Operating Synergy)和财务协同效应(Financial Synergy)。
在具体实务中,并购的动因,归纳起来主要有以下几类:
1.扩大生产经营规模,降低成本费用
通过并购,企业规模得到扩大,能够形成有效的规模效应。规模效应能够带来资源的充分利用,资源的充分整合,降低管理,原料,生产等各个环节的成本,从而降低总成本。
2.提高市场份额,提升行业战略地位
规模大的企业,伴随生产力的提高,销售网络的完善,市场份额将会有比较大的提高。从而确立企业在行业中的领导地位。
3.取得充足廉价的生产原料和劳动力,增强企业的竞争力
通过并购实现企业的规模扩大,成为原料的主要客户,能够大大增强企业的谈判能力,从而为企业获得廉价的生产资料提供可能。同时,高效的管理,人力资源的充分利用和企业的知名度都有助于企业降低劳动力成本。从而提高企业的整体竞争力。
4.实施品牌经营战略,提高企业的知名度,以获取超额利润
品牌是价值的动力,同样的产品,甚至是同样的质量,名牌产品的价值远远高于普通产品。并购能够有效提高品牌知名度,提高企业产品的附加值,获得更多的利润。
5.为实现公司发展的战略,通过并购取得先进的生产技术,管理经验,经营网络,专业人才等各类资源
并购活动收购的不仅是企业的资产,而且获得了被收购企业的人力资源,管理资源,技术资源,销售资源等。这些都有助于企业整体竞争力的根本提高,对公司发展战略的实现有很大帮助。
6.通过收购跨入新的行业,实施多元化战略,分散投资风险
这种情况出现在混合并购模式中,随着行业竞争的加剧,企业通过对其他行业的投资,不仅能有效扩充企业的经营范围,获取更广泛的市场和利润,而且能够分散因本行业竞争带来的风险。
并购的类型
根据并购的不同功能或根据并购涉及的产业组织特征,可以将并购分为三种基本类型
1.横向并购
横向并购的基本特征就是企业在国际范围内的横向一体化。近年来,由于全球性的行业重组浪潮,结合我国各行业实际发展需要,加上我国国家政策及法律对横向重组的一定支持,行业横向并购的发展十分迅速。
2.纵向并购
纵向并购是发生在同一产业的上下游之间的并购。纵向并购的企业之间不是直接的竞争关系,而是供应商和需求商之间的关系。因此,纵向并购的基本特征是企业在市场整体范围内的纵向一体化。
3.混合并购
混合并购是发生在不同行业企业之间的并购。从理论上看,混合并购的基本目的在于分散风险,寻求范围经济。在面临激烈竞争的情况下,我国各行各业的企业都不同程度地想到多元化,混合并购就是多元化的一个重要方法,为企业进入其他行业提供了有力,便捷,低风险的途径。
上面的三种并购活动在我国的发展情况各不相同。目前,我国企业基本摆脱了盲目多元化的思想,更多的横向并购发生了,数据显示,横向并购在我国并购活动中的比重始终在50%左右。横向并购毫无疑问是对行业发展影响最直接的。混合并购在一定程度上也有所发展,主要发生在实力较强的企业中,相当一部分混合并购情况较多的行业都有着比较好的效益,但发展前景不明朗。纵向并购在我国比较不成熟,基本都在钢铁,石油等能源与基础工业行业。这些行业的原料成本对行业效益有很大影响,因此,纵向并购成为企业强化业务的有效途径。
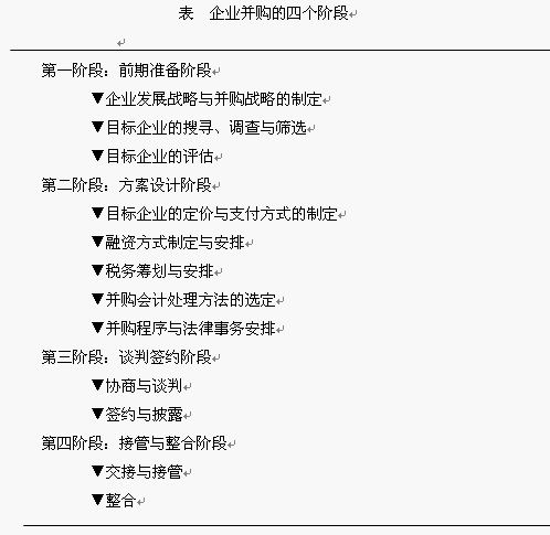
企业并购的一般程序
一般来说,企业并购都要经过前期准备阶段、方案设计阶段、谈判签约和接管整合四个阶段。如下表:
一、前期准备阶段
企业根据发展战略的要求制定并购策略,初步勾画出拟并购的目标企业的轮廓,如所属行业、资产规模、生产能力、技术水平、市场占有率,等等,据此进行目标企业的市场搜寻,捕捉并购对象,并对可供选择的目标企业进行初步的比较。
二、方案设计阶段
方案设计阶段就是根据评价结果、限定条件(最高支付成本、支付方式等)及目标企业意图,对各种资料进行深入分析,统筹考虑,设计出数种并购方案,包括并购范围(资产、债务、契约、客户等)、并购程序、支付成本、支付方式、融资方式、税务安排、会计处理等。
三、谈判签约阶段
通过分析、甄选、修改并购方案,最后确定具体可行的并购方案。并购方案确定后并以此为核心内容制成收购建议书或意向书,作为与对方谈判的基础;若并购方案设计将买卖双方利益拉得很近,则双方可能进入谈判签约阶段;反之,若并购方案设计远离对方要求,则会被拒绝,并购活动又重新回到起点。
四、接管与整合阶段 双方签约后,进行接管并在业务、人员、技术等方面对目标企业进行整合。并购后的整合是并购程序的最后环节,也是决定并购是否成功的重要环节。
并购的历史发展
以横向并购为特征的第一次并购浪潮
19世纪下半叶,科学技术取得巨大进步,大大促进了社会生产力的发展,为以铁路,冶金,石化,机械等为代表的行业大规模并购创造了条件,各个行业中的许多企业通过资本集中组成了规模巨大的垄断公司。在1899年美国并购高峰时期,公司并购达到1208起,是1896年的46倍,并购的资产额达到22.6亿美元。1895年到1904年的并购高潮中,美国有75%的公司因并购而消失。在工业革命发源地——英国,并购活动也大幅增长,在1880-1981年间, 有665家中小型企业通过兼并组成了74家大型企业,垄断着主要的工业部门。后起的资本主义国家德国的工业革命完成比较晚,但企业并购重组的发展也很快,1875年,德国出现第一个卡特尔,通过大规模的并购活动,1911年就增加到550-600个,控制了德国国民经济的主要部门。在这股并购浪潮中,大企业在各行各业的市场份额迅速提高,形成了比较大规模的垄断。
以纵向并购为特征的第二次并购浪潮
20世纪20年代(1925-1930)发生的第二次并购浪潮那些在第一次并购浪潮中形成的大型企业继续进行并购,进一步增强经济实力,扩展对市场的垄断地位,这一时期的并购的典型特征是纵向并购为主,即把一个部门的各个生产环节统一在一个企业联合体内,形成纵向托拉斯组织,行业结构从自由垄断转向寡头垄断。第二次并购浪潮中有85%的企业并购属于纵向并购。通过这些并购,主要工业国家普遍形成了主要经济部门的市场被一家或几家企业垄断的局面。
以混合并购为特征的第三次并购浪潮
20世纪50年代中期,各主要工业国出现了第三次并购浪潮。战后,各国经济经过40年代后起和50年代的逐步恢复,在60年代迎来了经济发展的黄金时期,主要发达国家都进行了大规模的固定资产投资。随着第三次科技革命的兴起,一系列新的科技成就得到广泛应用,社会生产力实现迅猛发展。在这一时期,以混合并购为特征的第三次并购浪潮来临,其规模,速度均超过了前两次并购浪潮。
金融杠杆并购为特征的第四次并购浪潮
20世纪80年代兴起的第四次并购浪潮的显著特点是以融资并购为主,规模巨大,数量繁多。1980-1988年间企业并购总数达到20000起,1985年达到顶峰。多元化的相关产品间的“战略驱动”并购取代了“混合并购”,不再像第三次并购浪潮那样进行单纯的无相关产品的并购。此次并购的特征是:企业并购以融资并购为主,交易规模空前;并购企业范围扩展到国外企业;出现了小企业并购大企业的现象;金融界为并购提供了方便。
第五次全球跨国并购浪潮
进入20世纪90年代以来,经济全球化,一体化发展日益深入。在此背景下,跨国并购作为对外直接投资(FDI)的方式之一逐渐替代跨国创建而成为跨国直接投资的主导方式。从统计数据看,1987年全球跨国并购仅有745亿美元,1990年就达到1510亿美元,1995年,美国企业并购价值达到4500亿美元,1996年上半年这一数字就达到2798亿美元。2000年全球跨国并购额达到11438亿美元。但是从2001年开始,由于受欧美等国经济增长速度的停滞和下降以及“9.11”事件的影响,全球跨国并购浪潮出现了减缓的迹象,但从中长期的发展趋势来看,跨国并购还将得到继续发展。
传统并购理论
1、效率理论。企业并购理论和并购实践一样充满着鲜明的时代脉搏。传统的效率理论认为,并购可提高企业的整体效率,即协同效应“2+2>5”,包括规模经济效应和范围经济效应,又可分为经营协同效应、管理协同效应、财务协同效应和多元化协同效应,如夺取核心资源、输出自己的管理能力、提高财务信誉而减少资金成本、减少上缴税收、多元化发展以避免单一产业经营风险。横向、纵向、混合并购都能产生协同效应。威廉·杰克·鲍莫尔(William Jack Baumol)(1982)提出可竞争市场和沉淀成本理论,进一步支持效率理论。1984年美国司法部的《合并指南》修正《克莱顿法》的传统观点,旗帜鲜明地支持效率理论。
2、交易费用理论。科斯(1937)提出企业的存在原因是可以替代市场节约交易成本,企业的最佳规模存在于企业内部的边际组织成本与企业外部的边际交易成本相等时,并购是当企业意识到通过并购可以将企业间的外部交易转变为企业内部行为从而节约交易费用时自然而然发生的。交易费用理论可较好地解释纵向并购发生的原因,本质上可归为效率理论。
3、市场势力理论。通过并购减少竞争对手,提高市场占有率,从而获得更多的垄断利润;而垄断利润的获得又增强企业的实力,为新一轮并购打下基础。市场势力一般采用产业集中度进行判断,如产业中前4或前8家企业的市场占有率之和(CR4或CR8)超过30%为高度集中,15-30%为中度集中,低于15%为低度集中。美国则采用赫芬达尔系数(市场占有率的平方之和)来表示产业集中度。该理论成为政府规制并购、反对垄断、促进竞争的依据。
4、价值低估理论。并购活动的发生主要是目标企业的价值被低估。詹姆斯·托宾以Q值反映企业并购发生的可能性,Q=公司股票的市场价值/公司资产的重置成本。如果 Q<1,且小得越多,则企业被并购的可能性越大,进行并购要比购买或建造相关的资产更便宜些。该理论提供了选择目标企业的一种思路,应用的关键是如何正确评估目标企业的价值,但现实中并非所有价值被低估的公司都会被并购,也并非只有价值被低估的公司才会成为并购目标。
现代并购理论
1、代理成本理论。现代企业的所有者与经营者之间存在委托——代理关系,企业不再单独追求利润最大化。代理成本由詹森和麦克林(1976)提出,并购是为降低代理成本(法玛、詹森1983)。金融经济学解释并购失效的三大假说是:过度支付假说,主并方过度支付并购溢价,其获得的并购收益远远低于被并方的收益;过度自信假说(罗尔1986),主并方的管理层常常因自大而并购,任何并购价格高于市场价格的企业并购都是一种错误;自由现金流量说(詹森1986),并购减少企业的自由现金流量,可降低代理成本,但适度的债权更能降低代理成本进而增加公司的价值。
2、战略发展和调整理论。与内部扩充相比,外部收购可使企业更快地适应环境变化(卢东斌称为“花钱买时间”),有效降低进入新产业和新市场的壁垒,并且风险相对较小。特别是基于产业或产品生命周期的变化所进行的战略性重组,如生产“万宝路”香烟的菲利普·莫里斯公司转向食品行业。企业处于所在产业的不同生命周期阶段,其并购策略是不同的:处于导入期与成长期的新兴中小型企业,若有投资机会但缺少资金和管理能力,则可能会出卖给现金流充足的成熟产业中的大企业;处于成熟期的企业将试图通过横向并购来扩大规模、降低成本、运用价格战来扩大市场份额;而处于衰退期的企业为生存而进行业内并购以打垮竞争对手,还可能利用自己的资金、技术和管理优势,向新兴产业拓展,寻求新的利润增长点。
3、其他企业并购理论
关于企业并购动机的理论还有:利润动机理论、投机动机理论、竞争压力理论、预防和安全动机理论等。并购的根本动机实际上是企业逐利的本性和迫于竞争压力的动机。
上述10种并购动机理论可总结为5种并购模式:生存型动机(倾向横向并购)、防范型动机(多为纵向并购)、多元化动机(倾向混合并购)、扩张型动机(倾向横向并购)和非利润动机(无固定模式)。
并购评价及其应用
1.并购绩效、方式。关于并购绩效,从超常收益看,一般被收购方股东获得显著的正的超常收益;而收购方股东的收益则不确定,有正收益、微弱正收益及负收益三种结论。从并购后公司的盈利能力看,一般认为是合并没有显著提高公司的盈利能力。并购双方实力是决定双方谈判地位的重要因素之一,双方谈判地位直接决定目标企业的最终成交价格。在并购支付方式上,国外主要采用现金,也有采用股权的;国内采用现金(目标企业方希望)支付方式较多,采用股权方式(主并方希望)的综合证券支付方式的较少。
2.并购成功标准、可能性和价值。并购成功标准因人而异,并购中股东、管理者与雇员的视角不同,各自利益不一定总是重合,要看能否实现“2+2> 5”、能否实现并购双方双赢或帕累托最优。对主并方,能实现其发展战略、提高其核心竞争力和有效市场份额的并购就是成功的;由于主并方的目标是多元化、分时期的和分层次的,只要当时符合自己的并购标准、符合天时地利人和的并购就是成功并购,不能用单一目标进行简单评判。总体来说,并购的利大于弊。目前,并购的成功率已提高到50%左右,种种的并购陷阱并没有阻碍并购浪潮,并购方不因害怕并购陷阱而不敢并购。并购要想成功,则天时、地利、人和三者缺一不可,但天时大于地利、地利大于人和。天时即国家政策、经济形势、市场需求和竞争情况、产业发展趋势等;地利即地理人文环境、开放度、区域经济布局、当地政策、各种资源供应等;人和即双方管理层的共识和信任关系、双方与当地政府的关系、双方企业文化融合程度、双方人力资源的趋同性与互补性等。
企业并购是一项复杂的系统工程。尽管难以解释为什么以股价变动、盈利能力等指标衡量并购的失败率高达60%~80%(TetenbAum,1999),而并购活动仍然风起云涌的现实。但并购理论为并购实践起到理论总结和指导作用,并购动机方面的研究比较成熟完善。并购只是一种中性的工具,是一种交易行为,在不同时期与不同的主客观条件相结合,将产生不同结果。对并购的评价应将并购的目的与结果相比较而进行,只要结果达到主体当时的并购目的,就可认为具体并购行为是有效的。
免责声明:本内容来源于第三方作者授权、网友推荐或互联网整理,旨在为广大用户提供学习与参考之用。所有文本和图片版权归原创网站或作者本人所有,其观点并不代表本站立场。如有任何版权侵犯或转载不当之情况,请您通过400-62-96871或关注我们的公众号与我们取得联系,我们将尽快进行相关处理与修改。感谢您的理解与支持!







请先 登录后发表评论 ~