竞争情报价值链
竞争情报价值链(Competitive Intelligence Value Chain)
什么是竞争情报价值链
竞争情报价值链是由一系列相互联系、密切配合的竞争情报环节所构成的以信息流为主要特征的竞争情报价值创造活动过程,是以情报价值增值为导向,以为企业决策提供可靠及时、有效的情报支持为核心的情报价值创造体系[1]。
竞争情报价值链概述
1996年,美国Timothy W. Powell先生在Ben Gilad和Jan Herring主编的《情报分析的艺术和科学》一书中,就提出了竞争情报价值链的概念;2002年5月,陈峰博士在《面向企业战略管理的竞争情报研究》博士论文中也论述了这一概念。包昌火研究员和王曰芬副教授于2002年7月在北京世纪经济研究信息中心举办的"现代企业信息与情报策略高层培训班"上联袂做 了"竞争情报的获取和分析"的专题报告,对竞争情报价值链作了如下的形象表达:
图:竞争情报价值链
竞争情报价值链是由一系列相互联系、密切配合的竞争情报环节所构成的以信息流为主要特征的竞争情报价值创造活动过程,是以情报价值增值为导向、以为企业决策提供可靠、及时、有效的情报支持为核心的情报价值创造体系。
竞争情报价值链模型[2]
从竞争情报价值实现角度出发,我们可以得到一个竟争情报价值链,它由竞争情报需求定向、信息收集、分析、产品提供和产品应用5个环节组成。
*竟争情报需求定向。这个环节主要包括问题的提出、规划与定向、需求分析等内容,这是竞争情报价值链的第一个环节。
*信息收集。这个环节的主要内容是通过一手信息源(primaryinformationresource)和二手信息源(secondaryinformationresource)收集竞争情报原料,这是竞争情报工作的标志性工作,也是企业竞争情报工作的核心内容之一。
*信息分析。这个环节的主要内容是信息整序、信息分析、综合等,这是智力增值和信息的智能化的核心环节,是将信息转化为竞争情报的重要步骤。
*产品提供。这个环节的主要内容是将分析得到的竞争情报以一定的方式表达出来,并传递给用户,使之对用户决策产生影响。
*产品的应用。这是体现竞争情报价值的最终环节,主要是竞争情报产品的应用,并对产生的效果进行评估,为以后的竞争情报工作提供参考和借鉴。
这几个环节组成的竞争情报价值链如图所示:
这个模型表明,只有完成一个完整的循环,竞争情报工作的价值才能得到完整的体现。高质量的竞争情报工作既需要每个环节高质量的工作,也需要每个环节之间相互关联,形成完整的循环。缺少任何一环或者任何一个环节的缺陷都会影响竞争情报的总体效果。
竞争情报价值链增值分析
竞争情报价值链流程是由不同类型的增值主体如数据挖掘、加工整理、分析评估、定向传播、审计决策所构成,其结构是一个复杂的、相互联系的网络系统。在这个不断循环的过程中,不同的增值主体之间所需要的信息依赖于其他增值主体的提供,并通过传递和反馈环路与其它主体相联系,各个增值主体不但担负着不同的工作职能,而且通过对信息的处理带来有形或无形的价值,实现信息的共享和价值增值。如果一条价值链无法实现有效的循环,那么这条价值链就会面临“断点”,而且任意一个环节断裂都会影响到整体价值链的正常运行。如何保障价值链的有效循环,实现信息的共享和价值增值呢?下面,我们来分析影响竞争情报价值链增值的相关因素。
影响竞争情报价值链增值的相关因素分析[3]
信息和数据是竞争情报价值链最基本的元素。因此,竞争情报价值链增值性不但受信息源、信息流量及信息处理成本的影响,而且信息化技术平台、信息服务效率及时效、信息员业务能力及决策者的偏好等方面因素对竞争情报价值链增值性也有直接的影响。
(一)信息源
信息源选择不当和信息本身的不确定性都会对竞争情报价值链增值产生直接的影响。由于信息本身的约束,在其背后也可产生出不同的竞争情报内容。如成本约束、时间导致的时滞约束以及人们认知能力的有限理性等方面的约束,使人们在利用信息源时产生信息不确定性的风险,这就需要情报工作者作出正确的需求分析,才能解决实际问题,起到竞争情报应有的作用。如果对企业真正的情报需求不了解,没有重点地开展情报上作 提供没有针对企业真正需求的情报将会是失败的情报工作,甚至给企业带来巨大的损失。又如,在信息化的商战中,真实信息、虚假信息、无用信息充斥整个信息源。能否及时获取其中的真实信息,并作出及时辨别,是实现信息增值的首要途径。因此,我们应当根据不同的需求,选择不同的信息源。
(二)信息流量与信息处理成本
1、信息流量
信息流量的大小可表现为信息超量或者信息流量不足。信息超量又称信息饱和,是指在某一阶段、某一时间内,信息量超过了需要和接受的能力。此外,信息也存在着“边际效应”,并不是信息流量越大越好,过多的冗余信息或虚假信息会对竞争主体造成不利影响,如网络媒体中的信息“垃圾”。人的信息加工能力是有限的,大量重复的信息、不相关的信息,会分散对有效信息的注意力,甚至会增加人们获得真正需要的信息的难度。信息流量不足是指社会的信息流量低于实际需要。信息流通速度与信息流通数量往往成正比,速度越快,信息流量就越多;反之,信息流量就越少。
2、信息处理成本
获取信息是要付出成本的。信息成本与其存在的环境紧密相关,不同领域与不同过程的信息成本高低不同,这表明信息成本核算要受其存在环境的制约。如何根据各用户的需要对原始信息进行取舍,这就是人们常说的信息搜索成本向信息处理成本转移。面对不同用户的不同信息加工,其各自的处理费用不可能相同。因而,如何对各种处理费用按加工对象进行归集与分配也就难以回避。而对于信息服务商而言,其面对的也许是成千上万的用户,不可能将处理费用平均分摊给每一用户。究竟采用何种成本计算方法才能做到科学、合理,也就成为信息成本核算的关键问题之一。
信息处理是一个成本递增的过程。由于成本的制约,当事件所涉及的预期收益或风险损失很小时,行为者通常不会在信息搜寻方面做太多的工作,而当不确定性涉及的经济利益较大时,则必须进行信息处理,以降低风险,减少损失。但搜寻的规模则要控制在一定的限度内。无限度的信息搜寻尽管会减少风险损失,但由此而引起信息成本激增可能会使信息处理活动得不偿失。正是由于信息处理成本的限制,人们在获取信息时需要有一个度,这就是关于竞争情报的搜寻成本问题。
3、信息流量与信息处理成本的关系
信息量越大、越准确,信息处理成本就越高,信息的风险就越小;反之,信息的不确定性越大,成本则越低,信息风险越大。在现实中,任何信息都存在不确定性,都有一定的风险。由于竞争情报作用的重要性,人们主观上往往愿付出较多的处理成本,以降低风险,提高信息产品质量和增值效率。因此,作为决策者,应充分认识到信息处理存在风险,并能以最小的信息处理成本获取最大的增值效率。
(三)信息化技术平台
在基于网络通信技术条件下,是否构建了先进、可靠的信息化技术平台并实现共享系统的管理,不仅关系到竞争情报价值链流程中信息传递是否通畅、信息交易成本是否降低、是否减少信息在传递过程中的不确定性和风险,而且直接影响信息产品的质量和增值效率。
(四)信息服务的效率及时效
1、信息服务效率
考察整个信息服务活动,信息服务从提供到消费的服务效率可分为:信息服务提供(或生产)效率、信息服务分配效率、信息服务交易效率和信息服务消费效率。其中信息服务生产效率是信息服务的经济效率的基础和起点,其目的是 尽可能少的资源投入,提供尽可能多的信息服务及其优质信息产品,从而达到效益的增长。信息服务的分配效率是指对现有的信息服务及其产品进行合理的资源分配。信息服务交换效率是指如何以尽可能小的流通或交易成本来实现信息服务及其产品的流通和使用的效益的最大化。信息服务?肖费效率是指所提供的信息服务在消费过程中的所得与所费间的比率,用以提高消费者的满意程度,从而达到信息服务的社会效用最大化。以上四种效率是互相区别、互相支持的。影响其效率的因素主要有:制度因素、组织结构因素、资金因素、知识和技术因素、劳动力因素、物(或称生产资料)因素等。
2、信息服务时效
时效是竞争情报的生命,是最基本的一个元素,只有具有时效的竞争情报才具有使用价值,才可能增值。反之,没有时效或失去时效竞争情报将被淘汰。时效已成为决定竞争情报是否增值的关键。
(五)竞争情收人员业务能力及决策者的偏好
1、竞争情报人员业务能力
竞争情报人员的能力与素质是提高竞争情报形成过程中信息增值的首要环节。一个人的知识、阅历、经验和分析能力并不相同,且所处的环境、思维习惯也有差异,对同一事件会产生不同的结论。
2、决策者的偏好
在利用竞争情报信息进行决策中,作为竞争情报的决策者,其才智、经验、胆识、对风险的态度的判断能力等主观因素在决策中将产生重要的影响。一般来说,对于相同的期望收益值,不同的决策者由于个人的性格和条件不同而作出的反应不同,对各方案的取舍也会不相同。另外,竞争情报决策的执行程度如何也将直接影响竞争情报的增值效益。
动态环境下的企业竞争情报价值链[4]
近年来,随着世界经济格局的演变,企业赖以生存的内外部环境正发生着剧烈变化。企业问竞争日益呈现不确定性、复杂性、动态性与对抗性。现有的竞争情报价值链,体现的是基于静态竞争、传统竞争模式的一种线性竞争情报价值创造过程。更多关注企业竞争情报活动自身,关注如何通过竞争情报内部管理活动提升情报价值,忽略了与其密切相关的其它因素、活动。面对动态环境,原有竞争情报价值链已经不适于环境的发展要求。
企业在动态环境中的竞争态势极大地改变了竞争情报价值链的组成结构与运作机理。因此,需要调整思维,重新审视竞争情报工作流程,构建面向动态环境的竞争情报价值链。
1、基于动态竞争环境的竞争情报价值链模型
竞争情报价值链是以信息流为主要特征、将原始信息转换成具有价值性情报的价值创造活动体系。在动态竞争环境中这一活动体系发生了很大变化,情报的/JU:l:、整理、分析等价值增值活动同时在虚拟空间(人的思想空间)、数字空间(信息的数字化、计算机网络空间)、现实空间(情报活动空间)中进行,是一个虚实交织与虚实转换过程。因此可以将竞争情报增值的动态过程称之为虚拟增值链,而增值情报为企业带来的绩效成果却是实实在在的。根据迈克尔·波特价值链模型的基本理念,结合新的生存环境中企业竞争情报具体特点,建构了基于动态竞争环境的企业竞争情报价值链模型(见图)。
图:基于动态竞争环境的企业竞争情报价值链模型
由图可见,在简化与抽象的竞争情报价值链模型中,企业竞争情报价值链包含竞争情报基本要素、活动和信息流两个重要方面。对于企业竞争情报工作而言,基本要素、活动是“源”,信息流是“流”。“源”与“流”的有机整合、密切配合,才能最终构成具有生命活力的竞争情报价值链。
在这个模型中,信息技术平台与企业知识库、人力资源、企业文化构成竞争情报价值链基础,为整个价值链的正常运转提供了人力、物质、精神保障。竞争情报基本流程是整个价值链的核心所在,通过竞争情报循环的生命周期管理,直接体现了情报价值增值过程。价值链的灵魂则体现在企业决策制定与有效实施上,通过决策制定与实施,真正将竞争情报价值转化为企业利润与绩效,完成竞争情报价值链的一个循环过程。在价值链模型中,箭头代表了信息、情报的沟通与交流活动,体现了信息流的流向,反映了竞争情报价值的提升过程。这些活动将原本静态的、相互脱离的环节与信息孤岛密切联系起来,实现整个价值提升过程的无缝对接。
2、竞争情报价值链内在运作机理 企业竞争情报价值链不仅是情报价值的增加,更是价值的创造。竞争情报价值链的价值实现是企业对整个竞争情报价值链驾驭能力的综合体现。在价值链中,不同环节、活动需要协作,与其相关活动需要协调,各环节与活动需要优化组合,并不是其中某一个或几个环节起关键作用。因此,在动态竞争环境中,竞争情报价值实现同样是企业纵向整合能力与横向协调能力的体现。
通过竞争情报价值链模型可见,整个价值链是由两个大循环垫台而成 在动态环境中,竞争互动的高强度与高速度,使辟晓 情报信息交流过程发生了根本性的变化,打破了静态的线性模式 竞争情报流程中的每一个环节都直接与企业决策进行互动,通过及时的情报提供与反馈,满足了企业在动态竞争过程中的情报时实性,灵活性需求。与此同时,情报流程参与者获得及时的企业情报需求反馈信息,为价值链的下一个环节的增值活动提供更为有效的服务,从而实现决策过程与竞争情报各环节的实时互动与无缝对接。这种竞争情报价值链界面动奄无缝管理有利于增强企业借助于网络快速、高教地获敢与传播增值的竞争情报,大大降低决策内险,满足动态环境、电子商务发展对竞争情报的需求。
企业列动态环境中竞争情报价值链的有效管理不仅要依靠竞争情报流程内部环节,更重要的是要依靠密切相关的外部资源.需要横向整合与纵向协调。竞争情报价值链不仅是对企业竞争情报内部环节、活动与流程的再造,而且是对企业竞争情报外部相关活动的综合管理与协凋。在动态环境中,竞争情报工作边界的模糊性决定了竞争情报已经超越了组织内设机构的界限.成为整个企业的一项基本战略活动,需要来自组织内各个部门、各种资源的横向配合与纵向沟通。这种配合与沟通将情报检索、情报存储、信息集成、情报协作等竞争情报的基率了。 融合到日常工作中。通过与竞争情报流程中的每一个环节的信息交流与互功,为竞争情报工作提供技术、资源、知、经验、精神支持,同时,在这种交流与互动的过程中。一方两将获得的有价值情报与本部门的工作相结合,提升了自身工作绩效 另一方面,将情报积淀为企业的知识,成为企业知识库的重要来源。
3、竞争情报价值链构建的现实意义
动态环境下的企业竞争情报价值链重构是在对企业动态竞争、竞争情报新发展进行深入研究与分析的基础上进行的,是对企业竞争情报工作的优化与完善。
竞争情报价值链重构与竞争情报工作流程整合,致力于对价值链各环节之同,与外部环节周的整合与协调,实现了各环节闻的动态无缝联结,实现了内部价值避的不断优化与创新,统筹协调了整个费争情报各个环节关系,以及竞争情报与相关部门、企业文化 力资源的关系,并将与企业竞争情报相关的外部因素纳入到价值链管理中。通过竞争情报价值链重构,打破企业信息相互独立、孤岛式的局面。从根本上改变整个竞争情报工作流程,提高价值铸效率,保障整个通路对动态环境的快速协调反应。
企业竞争情报工作具有一定的路径依赖性。在动态竞争中.这种路径依赖性是把“双刃剑”,一方面为企业竞争情报工怍提供了成功经验,另一方面又会使企业竞争情报工作难于创新、由于经验难以适应动态竞争环境的发展。竞争情报价值链的重构保证了企业竞争情报工作在吸收原有优质“基因”的基础上,随时根据生存环境的变化,及时调整工作流程,及时创新,产生“变异” 很好地协凋解决积累与创新之间的矛盾,实现动态竞争环境和企业快速发展条件下企业竞争情报工作的战略性凋整。
竞争情报价值链案例分析
案例一:连锁经营企业竞争情报价值链[5]
一、连锁经营的复杂性
一般认为,一个企业以同样的方式,同样的价格在多处同样命名的店铺里出售一种商品或提供某种服务,这种经营模式称之为连锁经营[6]。其最大的优点在于能取得大规模经营的经济效益,并能在较短时间内通过资金统筹、组织扩展等方式使连锁企业迅速发展。有利于社会资源的优化配置[7]。虽然连锁经营有着被世界许多国家采用、并快速发展所具有的优点和特点,但是也正是由于其独特的经营模式,使得连锁经营表现出一定的复杂性。首先,连锁经营不同于传统经营所具有的4个方面的一致性,即企业形象的一致性、商品和服务的一致性、经营管理的一致性和经营理念的一致性。四者缺一不可。否则只“连”不“锁”,形神相离。由此带给连锁经营的优势是可以整合各种资源获取规模优势。但由于其高度集中的管理使得连锁经营在市场变化莫测、消费者需求多层次多样化等众多不确定因素环境下缺乏灵活性,主动求变能力薄弱。其次。
连锁经营的组织规模和组织构架决定了其管理模式的复杂性,具体表现在: (1)规模数量大。
(2)经营形式多,行业分布宽、业态选择广。
(3)商业联合体组织形式。
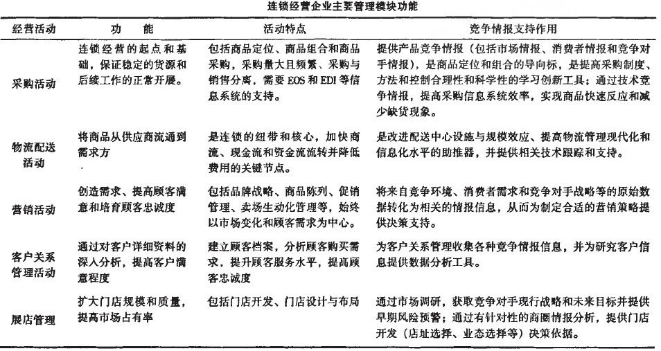
由此而带来的连锁经营关键活动有采购与配送活动、营销活动、客户关系管理活动和展店管理。上述这一系列因素综合起来,使连锁经营企业处于一个内部管理复杂性、外部环境多变性的状态。而竞争情报为复杂的连锁经营活动提供了多方面支持,具体如下表所示:
二、连锁经营企业竞争情报基本活动
连锁经营企业竞争情报基本活动可以分为规划与定向、信息收集和整理、情报分析以及情报产品与服务。
(1)规划与定向是竞争情报循环的第一步。目的是明确情报需求,设定情报主题,确立情报任务。在第一阶段,连锁企业应明确自己所处的环境,包括企业内部微观环境(财务、人力、技术、文化状况等)和外部宏观环境(行业特点、市场变化、竞争对手威胁等)。
(2)信息搜集和整理主要针对情报规划阶段确立的关键情报主题,进行有的放矢的搜集信息。连锁企业搜集信息主要涉及企业内部信息(竞争力、财务状况等)、市场销售信息(市场需求,市场供应、市场价格与支持等)、行业环境信息(产供销信息、社会环境、政策环境和国际环境等)、竞争对手信息(竞争对手的实力、战略等)、预测信息(市场预测、价格预测、顾客行为预测等),然后对搜集到的信息进行筛选,使之有序化。
(3)情报分析是竞争情报工作重要的组成部分:是竞争情报发挥竞争决策支持作用的关键过程。连锁企业运用各种竞争情报分析方法对竞争环境、竞争对手、竞争策略等进行分析、预测。
(4)情报产品与服务是以情报分析结果为基础。制作竞争情报最终报告,向不同管理层、不同情报需求递送不同类型的情报产品,并通过开展各类情报服务活动,使竞争情报产品得到充分利用的过程。
三、连锁经营企业竞争情报价值链分析
如前所述,竞争情报价值链分为竞争情报基本活动和竞争情报辅助活动。本文针对连锁经营企业特点,通过将前述的竞争情报价值链扩展模型中的各模块进行细化、填充,形成以连锁经营特色为核心的竞争情报价值链。
(1)组织体系结构设计
组织体系结构是竞争情报的组织保障和基础。包昌火教授提出了企业竞争情报系统的4种组织模式,分别为分散式、重点式、集中式和独立式[8]。连锁经营企业的组织机构设置会受到连锁体系类型的影响,也会受到连锁体系规模大小的影响。在不同阶段,随着连锁经营企业的发展壮大,其组织机构也相应地进化着。如果想一劳永逸地设计一个适合竞争情报的一成不变的组织机构,只会使组织机能僵化,竞争情报失去活力。所以。要设计一个适合连锁经营企业的竞争情报长期生存与不断发展的组织结构,首先应明确连锁经营企业现阶段所处的组织结构特征。一般来讲,连锁经营企业的组织机构大体分为连锁总部与分店。中型连锁经营企业的组织体系为直线职能型——“总部——门店”模式,可采取分散式,即总部设立情报中心,每个下层职能部门设有竞争情报小组。如下图所示:
如果二个连锁经营企业有多种连锁形式。即不仅有直营连锁店。还有特许连锁店或自愿连锁店,职能部门应增加特许经营部或自愿经营部。值得指出的是。竞争情报职能设在不同部门,其竞争情报工作的侧重点也会不同。因此。连锁经营企业根据自身发展和适应外部环境的需要,可转为重点式模式。大型连锁经营企业主要有跨区域连锁企业和多业态连锁企业。此类组织体系特征一般为事业部型,“总部——区域管理部(各业态管理部)——门店”模式。对于跨区域大型连锁企业,可采取独立式模式,即总部下设一个独立经营、自负盈亏的竞争情报部门,来满足企业内部的竞争情报需求,并通过企业的其他职能部门的配合协作来维持生存。而在每个区域管理部下。则设立竞争情报小组,对本区域的竞争情报事务进行负责,受总部竞争情报中心指导。并统一上报本区域信息,如下图所示:
对于多业态大型连锁企业,可在每个业态总部下单独设立竞争情报部门,用以独立地负责本部门的竞争情报事务,各业态部下层竞争情报小组设置情况可参照职能型连锁企业,如下图所示:
(2)企业文化体系结构
企业文化是指企业以形成最佳的经营管理机制为目的,以人的管理为主题,以企业精神的共识为核心,以群体行为为基础的企业精神活动及其成果的认为,竞争情报应建立于企业文化的基础上10。两者是互动关系、相辅相成。企业文化为竞争情报提供精神动力和社会氛围,竞争情报则增强了企业凝聚力,培育了团结协作精神。连锁企业是直接与消费者打交道的行业,其开展竞争情报的绩效如何,在很大程度上是由与顾客直接面对面交流的门店基层人员在日常工作中制定的大量小型决策所决定的。
企业内部有许多可供利用的情报资源,因此应充分开发利用内部信息资源。打破信息瓶颈和“信息孤岛”的现象,在连锁企业中培育一种情报文化,尽量最大限度地让员工共享信息和情报.为决策者提供情报支持。此外,连锁企业也是一个劳动密集型的行业,存在大量临时工,人源流动性大。因此,要构建稳定的、适合竞争情报生长的企业文化。就必须使其制度化、精神化和人本化。有了一个共享信息、团结协作的企业文化,让情报活动融合到每个人的日常任务中去,培养员工的情报意识,充分意识到情报的重要性,才能使竞争情报工作流畅通。在实际操作中,可以制定激励机制,使信息共享与个人报酬相结合;对员工进行情报意识的培训教育;创造信息共享的场所。
- 人员体系结构
合理的人员配备是竞争情报其他任何事情的基础。竞争情报人员体系结构涉及对象为竞争情报规划人员、竞争情报收集人员、竞争情报分析人员和竞争情报服务人员。主要内容为竞争情报人员的职位设计、能力要求和道德修养。
- 竞争情报规划人员
竞争情报规划阶段是整个竞争情报循环最重要的一步,所有其他活动都是建立在这一步确立的计划之上的。通常,竞争情报规划由CIO(ClliefInformationOfllcer,首席情报官)来制定,他在整个竞争情报活动中起着决定性的作用,对整个竞争情报活动做出详细的分析。他不仅对最高管理层负责,而且要全面统筹各职能部门情报小组;不仅要发现和询问情报用户的需要。还要有良好的沟通、访谈和表达技巧;不仅要懂得信息技术,还要懂得业务和管理。
- 竞争情报收集人员
竞争情报收集人员的主要职责是对一切可能对企业产生情报价值的信息进行搜集,并力求信息的时效性、可靠性和经济性。竞争情报收集人员应对企业有用的一切信息具有高度敏感性,发现并了解一级信息源和二级信息源、内部信息和外部信息,并知道其不同的获得方法。由于连锁企业人源分布广。每日T作在门店一线的人员对市场变化、价格变动和顾客需求等信息接触最为频繁和密切。因此。他们是最好的竞争情报收集人选。把大部分竞争情报收集工作下放给各竞争情报小组,由其统一组织收集信息,并定期上报给上级情报中心,可以使情报中心集中精力考虑全局问题。此外。竞争情报收集人员在非公开信息搜集过程中,应时刻注意使用合法的、符合伦理道德的搜集方法。
- 竞争情报分析人员
竞争情报分析人员可以说是整个人员体系结构中,技术要求最高的。主要负责将搜集到的零散的、离散的信息,借助各种分析工具进行整合分析,使其增值。竞争情报分析人员必须具备使用各种分析软件的能力;了解各种分析工具和模型;知道什么时候,为什么需要使用某种分析方法。在必要的时刻,可以进行跳跃式思维,将了解的知识和信息同相差很远的事情、外部信息同相关的内部情况联系起来。因此,连锁企业应保证竞争情报分析人源流动性小而稳定,确保竞争情报分析工作的连续性。
(3)小而稳定,确保竞争情报分析工作的连续性。
- 竞争情报服务人员
竞争情报服务人员就是负责将最终情报产品发布给情报用户,并对情报用户的使用情况进行反馈。竞争情报服务人员在发布情报产品时,应使用适合每一位情报用户特点的格式或方法准备准备定期的情报报告,清楚应传达的情报数的水平。在向情报用户汇报情报内容时,应知道如何迅速地、令人信服地进行陈述,并使用有说服力的演示技巧来确保情报用户理解情报报告。此外,竞争情报服务人员还应善于倾听情报用户的意见。
(4)信息网络体系结构信息网络体系是连锁企业利用信息技术对竞争情报活动进行信息化管理的一系列硬件和软件体系,它是基于企业Intmnet。通过将竞争情报融入到连锁企业信息化建设中,将连锁企业现有的管理信息系统与竞争情报活动相整合,从而构建一个竞争情报计算机系统(包括竞争情报收集子系统、竞争情报分析子系统和竞争情报服务子系统)来支持竞争情报活动。
- 竞争情报收集子系统
竞争情报收集子系统的作用是根据情报用户需求确立关键情报课题(grr),通过企业内外部信息源,收集、整理和筛选各种信息,并存入竞争情报数据仓库,做好资料保管和定期归档。从数据接入方式看。企业内部信息源主要来自企业内部原有的各管理模块信息系统,其核心结构由前台销售时点管理系统(POS系统)和后台管理信息系统(MIS系统)构成,包括客户关系、采购、配送、财务等四大子系统,涉及连锁企业总部和各职能部门、门店及配送中心。客户关系系统主要负责客户需求信息、销售分析和价格贷款等;配送系统主要负责将配送商品及时保质保量地发送给具体的店铺;采购系统主要负责收集各分店的需求信息,然后汇总到上游供货商,供货商进行定点发货和贷款结算;财务子系统主要负责分店与总部之间和分店之间的资金流动。企业外部信息源则主要来自企业Web站点和企业外部Intemet上的各种情报资源。
- 竞争情报分析子系统
竞争情报分析子系统是整个竞争情报信息体系结构的核心,应用各种分析方法和技术将收集、整理、加工得到的信息进行深入分析,使其有序化、层次化和系统化,最终生成竞争情报产品。竞争情报分析子系统包含各种数据分析和处理软件,如统计分析软件SIx3S,联机分析处理软件OLAP和数据挖掘软件DM等。它作为数据分析的工具,可以弥补竞争情报分析人员主观判断和有限理性的缺陷,对竞争对手、竞争环境、竞争态势和竞争策略进行客观合理的判断,为决策层提供准确可
请先 登录后发表评论 ~







请先 登录后发表评论 ~