质量经营
质量经营(Quality Operation)
什么是质量经营
20世纪,质量管理的发展经历了质量检验、统计质量控制和全面质量管理(TQM)三个阶段,从其发展轨迹看,随着经济的发展和社会的进步,质量概念从克劳斯比为代表的“符合标准”到朱兰博士为代表的“适用性”,再到TQM阶段的“用户满意”。进入21世纪,质量管理在向深度和广度进军,在全球范围内,质量管理的理论和实践已经突破了产品质量和企业内部管理的范畴,质量管理同企业的价值观、战略、以顾客和市场为中心、以人为本、经营结果等紧密联系在一起,即向质量经营发展,质量经营相对质量管理来讲,是质量管理理念和内涵的提升。
质量经营是指在市场经济条件下,企业在经营管理活动中以顾客为中心,以创造相关方(顾客、员工、投资方、供方和社会)价值为目标,追求卓越的经营绩效模式。质量经营中的“质量”是一个广义的质量概念,其内在含义是卓越的经营及绩效,追求相关方价值的最大化。质量经营中的“经营”也是一个广义的经营概念,包括经营的理念、战略、过程、方法、资源和结果,涉及产品经营层面和资产经营层面,而资产的经营既包括有形资产经营,也包括无形资产经营。
因此,质量经营的内涵应包括:制订有效的质量经营发展战略,实施质量经营战略管理;确立综合质量第一,让顾客满意的经营思想;建立有效的质量经营综合管理体系;持续开展以综合质量为中心的群众性持续改进活动;围绕综合质量开展系统活动,采用以综合质量效益为中心,追求卓越质量,价值最大化的经营方式。
质量经营的特点
1、质量经营是以质量的内涵来确定的经营概念,它不同于房地产经营、广告经营、证券经营等以经营对象来确定的经营概念。
2、质量经营是市场经济的产物。在市场经济发展到一定阶段,市场竞争中决定胜负的最重要因素由规模和价格逐步让位于质量和技术,与之相适应,粗放式的规模经营必然逐步被集约式的质量经营取代。
3、质量经营不是全面质量管理活动中的一项内容,而是把质量管理提升到一个新的阶段。
4、质量经营不是企业一项单独的经营管理活动,而是把赢得顾客满意、顾客赞美和顾客忠诚作为经营理念的核心,并将其融人企业发展战略、企业文化、资产经营、产品开发和生产、市场营销等经营管理活动中。
5、质量经营不仅涉及产品生产经营过程,还包括在产品、财务、市场、员工、品牌和商誉方面的经营结果。
质量经营溯源
质量经营源于TQM,是TQM的发展和深化。质量经营的产生背景与TQM的产生背景是一脉相承的。其理论的基本核心主要源于TQM,继承了TQM的理念、精髓和技术方法。
20世纪60年代,美国通用电气公司质量经理菲根堡姆出版了《Total Quality Control》一书,指出了“TQC是为了能够在最经济的水平上,并考虑到充分满足用户的条件下,进行市场研究、设计、生产和服务,把企业的研制质量、维持质量和提高质量的活动构成为一体的有效体系”。60年代后,世界各国纷纷接受这一全新观念,积极地推行TQC,并取得显著的效果,特别是在Et本取得了震动世界的成功,人们称“TQC是20世纪以来管理方面最杰出的成就”。
1983年,费根堡姆在《Total Quality Contro1》书第三版中,又提出了“《Total Quality Management》”新概念,即TQM,并认为它与原来的TQC相比是进入了一个新阶段。TQM这个新概念,除了TQC渗透到整个组织的生产业务活动外,还对产品质量的经营决策和战略目标的制定和实施,承担了管理职能。TQM已经不再局限于质量职能领域,而演变成为一套以质量为中心的,综合的、全面的、全过程的、全员参与的,影响全部经营管理工作和技术工作的管理方式和管理理念。它是适应现代化大生产要求,讲究质量经济性,依靠全体员工,以用户需要为主,重在产品适用性,运用多种管理方法、手段,严格标准化,提高工作质量,防检结合,对产品形成的全过程实施全面管理,以满足用户的需求,保证产品质量的质量管理。
20世纪80年代后,世界发生了巨大变化。
1、现代信息技术和交通飞速发展,加速了世界经济一体化进程,各国经济对外贸易的依存度日益增强。特别是随着关贸总协定(GATT)和世贸组织(WTO))以及ISO90O0标准在全球范围内的推行和实践,人类社会正进入一个国际化的新时代。在这个时代,跨国公司、涉外企业如雨后春笋般纷纷崛起,人、财、物和信息跨越国界流动;市场经济蓬勃发展,金融贸易繁荣昌盛,各国正致力于造就一个由闭塞走向开放、平等的国际氛围;高科技产品Et新月异,竞争激烈,人类正处于一个以集团化相抗衡的“共生时代”。不过,在实现“市场一体化”的集团过程中,无不以“统一标准”为准绳。标准的核心是质量,标准只有物化成产品的实物质量,才能充分体现其价值,才能作为贸易中的技术优势,提高集团、国家在国际贸易中的地位,增强市场竞争能力。
2、以大量消耗资源和粗放经营为特征的传统经济社会发展模式,它违背了经济规律和自然规律,造成了资源浪费、环境污染和生态破坏,成为制约经济、社会发展的重要因素,成了继续前进的绊脚石。“经济发展有效、资源环境稳定”的可持续发展模式成为世界的共识和追求。
3、对于跨世纪经济竞争与发展,质量问题已成为世界经济界关注的焦点。20世纪90年代以来,经营管理者们意识到,科技与质量创新是决定企业竞争制胜的关键;顾客满意是企业追求的永恒的目标;从人才与知识培养上获取质量效益是企业质量管理的紧迫任务;企业文化是企业培育跨世纪质量的支柱。建立所有受益者相互间的合作伙伴关系,追求“质量生态体系”等观念已逐渐成为世界顶尖级企业的共识。
质量经营时代,就是在这样的背景下诞生。质量经营,这是一个社会协同概念,光靠少数企业的努力毫无意义,必须取得各界的理解和合作。因此,我们说质量经营时代是全社会质量管理的时代。
质量经营的核心因素
1、卓越的领导者作用
卓越的领导者作用是有效实施质量经营最根本的、核心的因素。在质量管理阶段,领导者的作用主要是制定质量方针、质量目标,领导建立质量管理体系并保证有效运行,代表企业履行对顾客的承诺。
在质量经营阶段,领导者的作用应更加强调建立创新、学习、激励和沟通的机制,特别是建立学习与创新型组织机制。学习与创新是知识经济时代提升企业核心竞争力的主要途径,在质量经营阶段,组织运行应从主要依靠自上而下的计划与执行提升到全员参与学习与创新,学习与创新方式应从开展员工培训、技术创新和管理改进活动提升到建立并有效运行学习与创新型组织机制。
在质量经营阶段,领导者的作用还应更加强调代表企业履行对各相关方的承诺。企业不仅要考虑顾客,还必须考虑员工、供方或合作伙伴、社会和公众等相关方,要努力比竞争对手、比相关方自己替他们考虑得更早、更专业、更长远,要努力实现相关方的增值。应从为顾客提供使用价值提升到为顾客创造价值,并进一步提升到为相关方创造价值,实现多赢。在质量经营阶段,领导者的作用还应更加强调领导者的人生价值观、道德行为、远见卓识、经营艺术和人格魅力。即在质量经营阶段,领导者的作用从强调履行质量责任提升到要具备企业家的素质。
2、培育质量文化
培育质量文化既是质量经营的核心内容之一,又是质量经营其他要素发挥作用的必要条件。质量文化是一个比较抽象的概念,不同群体、不同行业、不同企业基于各自的特点和所处环境,会形成各具特色的质量文化。
质量文化作为企业文化的一个组成部分,是企业内部明确的或隐含的处理质量问题的方式与机制(包括质量方针、质量价值观、质量意识、质量态度、质量制度等),以及企业产品、员工所表现出来的质量形象(包括产品质量、员工的质量行为、厂容厂貌等)的总和。与质量管理理念的提升相适应,质量管理需要把培育质量文化的重心从约束质量行为提升到树立企业和全体员工的质量责任感、质量价值观和质量道德行为规范,即把质量文化从行为、制度层面提升到道德层面,从“法治”提升到“德治”。
3、运营质量资产
质量资产是指企业通过提供高质量的产品和服务以满足顾客需求从而形成和取得的资产。它作为以质量这一内在因素确定的资产概念,具有知识性、易变性和价值双向性等性质,不同于以外在表现形态确定的资产概念。
质量资产的主要内容包括品牌价值和商誉价值中的质量含量,即以货币形式表现质量声誉和信誉。形成质量资产的决定性因素是企业领导的质量理念和领导质量经营运作的能力。在质量经营阶段,针对产品生产经营的质量管理应提升到实施名牌战略、资产经营、资本扩张的质量资产的运营,包括质量资产的形成、维护、经营运作及运营审核。也就是说质量经营的过程的结果可以而且应该用货币形式来策划、监视、分析和评价。
质量经营创新
美国著名质量管理专家戴明博士指出:“二十世纪是生产率的世纪,二十一世纪是质量的世纪”。二十一世纪的显著特征之一是全球经济一体化。这给企业利用国际、国内两种资源,开拓国内、国外两个市场提供了空前的机遇,但也带来了竞争加剧、质量要求高等诸多挑战。二十一世纪的质量经营呈现以下发展趋势:
1、注重质量文化建设
企业应建设具有自身特色的质量文化,以形成企业质量经营的精神支柱。它是企业处理与员工、股东、社区、顾客、供方等相关方关系的行为规范的总和。质量文化代表着企业的质量哲学、质量理念以及不断追求质量第一的精神。优秀的质量文化是企业实现永续经营的不竭动力。国内外优秀企业的企业文化无不具有鲜明的质量文化特征,如海尔集团的“顾客永远是对的”,波音公司的“我们每一个人都代表公司”等。
2、强调质量战略经营
质量战略经营将质量经营提升到企业战略的高度,来制订企业质量的长远目标及实施方针。世界著名质量管理专家哈灵顿博士指出,质量战略经营不是质量经营和战略经营的简单结合,而是使企业迅速找准方向、不断抓住机会,取得意外效果的知识经济管理模式。质量经营可以降低成本、增加效益,如果缺少战略考虑,那么,从长远观点看,这种利益是微不足道的;而战略经营更多地考虑如何抓住机会,使企业朝着有利于它的方向发展,但往往又因为很少注重质量而以失败告终。质量战略经营把二者结合起来,既要不断地考虑如何抓住机会,又要具备利用这种机会的质量条件,才能使企业不断扩大市场份额,并在不断变化的市场中立于不败之地。
3、注重培训,质量知识将由质量专业人员向普通员工转移
一般而言,质量知识包括质量的概念、原理以及质量工具和方法等。由于质量与企业经营的进一步密切结合,在企业中从最高层管理者到每一名员工都有自己的质量职责,都需要懂得质量经营。质量的概念和原理已被生产者和许多领域的专业人员所接受。因此,质量工具和方法为质量专业人员所专有的陈旧的工作方式已经不能满足企业和社会的需要。美国质量协会(ACQ)未来研究项目的研究小组认为“未来的一种前景是质量知识将由质量专业人员向普通员工转移。这种趋势是由信息技术及其对知识管理的影响造成的”。
4、更加重视顾客的价值系统
质量是由顾客定义的,企业竞争关注的焦点是顾客的价值系统,只有企业的产品比竞争对手更能有效地满足顾客的价值系统,企业才能赢得顾客。
所谓顾客的价值,就是能为顾客提供利益及其可能性的东西,顾客的价值包括质量、专有权、方便等,顾客的价值系统是顾客的价值及其关系的总和。顾客的价值系统具有如下特点:
1)适用性。就是顾客对产品和服务的期望,它全面地说明了顾客的价值,只有当企业所提供的产品具有对顾客价值的适用性,才能实现产品的价值。
2)变化性。顾客的价值系统将随外部所能提供的满足的条件而变化,因此质量经营应该关注并预测顾客价值系统的变化趋势。
3)超值性。是指顾客从企业提供的产品中获得的总收益价值大于顾客购买该商品的总付出价值。超值性这一概念,将产品所提供的价值与顾客付出的价值作了比较,只有当产品所提供的价值大于顾客付出的价值时,企业才能得到顾客对其的忠诚。
4)综合性。顾客的价值系统不仅考虑顾客,也不仅考虑产品,它将视野放到更大的范围——与顾客、产品相关的周围世界的关系上。
5、强调质量改进
“质量改进永无止境”是质量经营的基本信念。通过改进质量形成过程中各环节的工作,才能使产品、服务质量不断提高,从而使企业不断地保持竞争的优势。为了指导企业做好质量改进工作,国际标准化组织1993年发布了质量改进标准。在质量改进活动中,以实际状况和资料的分析为基础进行决策是很重要的,需要正确地运用有关方法和技术。
质量经营与质量管理、IS09000标准
1、质量经营与质量管理
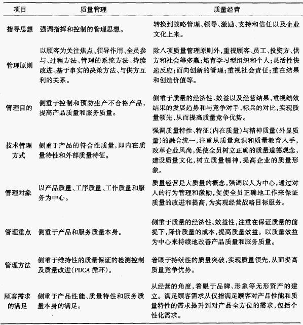
从质量经营与质量管理的比较可以看出,现代质量经营是一种集各种质量管理理论与实践精华的新质量经营体系,它标志着质量管理进入了一个新的发展阶段。从“质量把关检验”到“统计质量控制”、TQM,进而到质量经营,并非是简单的演进,它实质上反映了企业经营思想观念的变化和经营机制的变化。因为,质量和经营息息相关。
今天,离开经营空谈产品质量和质量管理已经没有意义。一个成功的企业,它的质量管理总是紧密结合经营环境的变化、消费者需求的变化及企业细分市场后确立的目标市场定位,根据这些要素把质量管理的重点放在解决经营中的难点和问题上。质量管理围绕经营活动和质量效益优化而展开,为实现经营战略目标服务。
2、质量经营与IS09000标准
随着经济发展和社会进步,要求企业运作和存在的价值越来越集中体现在单一的质量概念上。同时,惟有单一的质量概念才能涵盖和体现极为复杂的企业运作和存在的价值。因此,质量经营概念及其运行方式方法的形成和发展是企业运行的必然结果。
而IS09000标准产生的理论基础和客观要求,也是企业在质量经营理念的实施和推广的同时,客观上要求企业实现科学、规范和标准化管理的结果。显然,质量经营和IS09000标准都是企业运作的产物。
质量经营更突出经营理念,而IS09000更强调手段,它们是企业强调质量概念同一个主题的两个方面。在企业运作实践中,质量经营理念和IS09000标准是你中有我,我中有你,两者相辅相成,谁也离不开谁。因为质量经营概念的形成和发展,其中包括TQM的产生及影响,质量科学的形成,统计技术的应用,八项质量管理原则的逐渐明朗化及最终被广泛认可,这些理论及实践也都为IS09000标准的产生和实施提供了理论基础和客观要求。反之,IS09000标准又推动和保证了质量经营的有效运作和发展。
企业存在的意义是创造社会效益和经济效益,而企业经营的直接目的就是创造价值。如何体现或获得最大价值?由于质量和效益通常成正比,因此企业家都把关注点集中在质量上,但如何保证质量又是企业家必须解决的问题。实践证明,通过IS09000标准建立质量管理体系可以满足这一要求,也就是通过质量管理体系的建立和有效运行可最终保证企业创造价值的经营目的。因此,质量是企业经营的核心,而体系是质量的保证,经营目的必须通过体系和质量才能得以实现,也就是说,必须将质量经营理念和IS09000标准有机地结合起来。
免责声明:本内容来源于第三方作者授权、网友推荐或互联网整理,旨在为广大用户提供学习与参考之用。所有文本和图片版权归原创网站或作者本人所有,其观点并不代表本站立场。如有任何版权侵犯或转载不当之情况,请您通过400-62-96871或关注我们的公众号与我们取得联系,我们将尽快进行相关处理与修改。感谢您的理解与支持!







请先 登录后发表评论 ~