农药税
什么是农药税[1]
农药税是对生产和进口农药者征收的一种税。其税率是从量定额征收。
建立健全农药税收制度[2]
征收“农药税”是减少农药污染、降低外部成本的一个有效途径,但是考虑“农药税”的征收对于农药价格的影响及产生的不良后果,应合理制定农药税制,尽量减少实施过程的困难。
明确征收农药税的目标和原则。我国农药税制应以保护环境、降低农药对环境的污染和人体的危害、改变农户的使用习惯为目标,通过税收的经济手段,促使农药生产商逐步从高毒农药生产向生物农药生产转变,促使农户从选择和使用高毒农药向生物农药转变,直接减少化学农药使用量。征收农药税的原则应把握好农村环境保护与农村经济发展的关系。
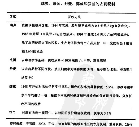
确定征收农药税的对象和方法。在征收农药税的国家中,一般有三种征收方式(图1):一是根据不同农药对健康和环境造成的危害进行分类,分别征收不同的税费;二是根据活性成分的含量来定税费;三是对所有农药一视同仁。根据我国国情,征税对象可考虑针对农药生产商。在农药风险属性得不到恰当评价的情况下,征税方法可根据不同农药对健康和环境造成的危害进行分类,分别征收不同的税费,对生产高毒农药的生产商实行高额税收,对生物农药的生产商实行低额税收或免税。
规范农药税收的分配。国外,如丹麦农药税金一部分通过不同的补贴规划体制被引导返还农业部门,另一部分被用于政府研究和农药监测项目;而芬兰,农药税金主要用于为农药登记和维持农药登记提供资金保障。
参考文献
免责声明:本内容来源于第三方作者授权、网友推荐或互联网整理,旨在为广大用户提供学习与参考之用。所有文本和图片版权归原创网站或作者本人所有,其观点并不代表本站立场。如有任何版权侵犯或转载不当之情况,请您通过400-62-96871或关注我们的公众号与我们取得联系,我们将尽快进行相关处理与修改。感谢您的理解与支持!







请先 登录后发表评论 ~