账户分类
账户分类(Account Classification)
什么是账户分类
账户分类是指为了正确地运用账户,根据一定的标志,对账户进行合理的归类。归类就是把具有共同特征的账户归在一起,分成若干类别,使为数众多的账户条理化和系统化,形成一个完整的账户体系。账户是对会计对象的具体内容进行分类核算和监督的一种核算方法。
会计核算中的各个账户,都有自己的名称和核算内容,它们独立地从不同的角度来确认、计量、记录和反映会计对象的某一个方面和某一个环节,人们可以根据经济业务发生所引起的某一个方面的资产和权益的变化情况,选择适当的账户予以确认、计量和记录。可以说,了解每个账户的特性,对于具体地运用各个账户是十分重要的。同时还应进一步认识到客观存在着的会计对象,作为一个完整的有机体系,并不是由个别账户,而必须由全部账户才能得到完整的反映;全部账户作为一个整体,分工协作地处理全部会计数据,执行会计核算方法体系中的账户的整体功能。就这一点看,全部账户在整体上存在着的共性,又构成了一个完整的、相互联系的账户体系。由于会计对象本身是一个完整的有机结合的整体,所以要完整地反映会计对象的具体内容,所运用的账户也必须有机地结合在一起,构成一个完整的体系。这个体系,就是账户体系。掌握账户特性固然必要,而了解账户作为一个系统的共性,同样具有非常重要的意义。
账户分类的意义
1、账户分类,有利于从理论上加深对账户全面认识,了解账户体系的设置和运用在会计核算体系中的地位和作用,有助于正确运用设置账户这种会计核算的专门方法,建立起更加完善的会计核算体系。
2、账户分类,便于使我们进一步了解账户体系中各个账户内容之间的联系和区别,从使用账户的技术方法的角度来研究账户的不同用途和结构,揭示账户在使用中的规律性,不断提高运用账户的技能,从而做到正确、熟练地使用账户。
3、账户的分类,能够使我们正确认识各会计要素的经济内容,通过对数据按报表信息的要求进行分类,形成报表所需要揭示的会计信息和其他经济信息,为经济管理提供系统的,分门别类的会计资料。
4、账户分类,能够揭示全部账户在反映会计对象的具体内容上存在的既分工又协作的关系,当国家统一制订的会计账户随各个时期经济管理的不同要求变动时,能够尽快适应、并在统一会计制度许可的范围内,根据企业实际情况增设或合并会计账户。
账户分类的原则
账户的分类,是一个对账户体系的认识过程,同时也是一个从账户的相互联系和相互区别之中,探求设置和运用账户规律性的过程。因此,账户分类应遵循如下几项原则:
1、符合性原则
账户分类既符合会计对象的特点,又要符合经济管理要求。在账户分类时,既要考虑会计对象的特点,把共同反映同一性质,具有相同作用的账户归为同一类别,同时又要根据经济管理的要求,把共同反映某一阶段、处理某一方面信息的账户归为同一类别,从而建立起既符合会计对象的特点,有能符合经济管理要求的科学完善的账户分类体系。
2、清晰性原则
账户分类必须清楚地反映出有关账户所具有的共同性特征。要借助于账户分类,揭示各有关账户的共性及其相互关系,做到主次分明,关系清楚,使所有账户在账户体系中所处的地位一目了然,各有关账户经济内容、用途和结构也能清楚地展现出来,从而进一步深化对账户体系的认识,更好地运用账户进行会计核算和会计监督,实现会计的直接目标和最终目标。
3、适用性原则
账户的分类必须有利于会计信息的处理加工和会计报表的编制。账户分类形成的信息,经过一定的处理加工转换,能直接成为表达账务状况、经营成果、现金流量的准确可靠的信息资料,并能满足会计信息使用者的决策和管理的需要。
4、完整性和互斥性相结合的原则
账户的分类,在某一分类标志下,能够含盖会计对象所涉及的所有账户,做到有一个账户必有其归属的类别。同时,账户的分类,在某一分类标志下,各个类别的账户应具有明确的界限,以避免出现混淆不清的现象。
账户分类的标志
账户可以采用不同的标志进行分类,运用不同的标志对账户进行分类,可以从不同的角度全方位观察账户体系的全貌。
(一)以会计要素为分类标志
一个单位所设置的全部账户能够综合反映和控制这个单位的会计内容,同样,会计核算和监督的具体内容又必须通过一个完整的账户体系实现。账户体系与会计具体内容(即会计要素)的一致性,就决定了账户体系的分类与会计具体内容的一致性。因此,我们可以将账户体系按照会计要素进行分类。如把共同反映各类资产的增减变化情况的账户分为一类,把共同反映企业利润形成过程的账户分为一类等等。
账户以会计要素作为分类标志,是账户最基本的分类标志,账户按会计要素分为资产类账户、负债类账户、所有者权益类账户、成本类账户和损益类账户等五大类。
(二)以用途和结构为分类标志
由于各个账户的使用方法不同,在账户体系中起着不同的作用,从不同的角度反映经济活动的某一侧面,提供着不同的信息,因此,在对账户按会计要素分类的基础上,还可以以用途和结构为分类标志对账户进行分类。
账户的用途和结构是账户分类的一个主要标志。账户按用途分类,可以了解其所提供的信息及所起的作用,解决在什么条件下使用各该类账户的问题;账户按结构分类,可以明确账户的借方、贷方所登记的具体内容和余额表示的涵义,有利于掌握各类账户的使用方法,解决各类账户具体提供何种信息的问题。
账户按用途和结构分类,一般可以划分为盘存账户、资本账户、债权账户、负债账户、跨期摊配账户、待处理账户、调整账户、集合分配账户、成本计算账户、集合汇转账户和财务成果账户等十一类。
(三)以统驭与被统驭关系为分类标志
账户按其提供会计资料的详细程度不同,可分为总分类账户和明细分类账户。这种分类标志表明会计资料具有不同的层次和等级,各层次会计资料具有控制与被控制、统驭与被统驭的关系。
(四)以账户与会计报表的关系为分类标志
账户以其与会计报表的关系为标志进行分类,可以分为资产负债表账户和利润表账户两类。这种分类方法以会计要素分类为基础,把反映资产、负债和所有者权益的三类账户构成一组,称为资产负债表账户或实账户,主要反映企业在某一时点的财务状况;把反映收入、费用和利润的三类账户构成为一组,称为利润表账户或虚账户,主要反映企业在一定期间的经营成果。
资产负债表账户的特点是:期末一般有余额,期末余额是编制资产负债表的资料来源。同时,期末余额还需要结转到下一个会计期间。
利润表账户的特点是:发生额反映企业已经实现的收入或已经发生的成本、费用和支出,在每一会计期间末了,都要转至“本年利润”账户。因此,利润表账户一般无期末余额。
(五)以会计主体为分类标志
前所述及的对账户的分类,都是对一个会计主体而言的,不涉及其他会计主体,而租入固定资产、代为加工的原材料、代管物资等账户,它们所反映的固定资产和物资只是暂时留存本企业,本企业只有保管权而无支配使用权,因而不应列入本主体的资产负债表中。鉴此,账户可以分为表内账户和表外账户。这种分类的目的,是为了严格划清会计对象的空间界限,也是为了向本企业提供更多的信息。
账户按经济内容的分类
一、账户的经济内容
账户的经济内容就是账户所反映和监督的会计对象的具体内容。企业会计对象的具体内容就是会计要素,即资产、负债、所有者权益、收入、费用和利润。
二、账户按其反映和监督的经济内容进行的分类
账户按其反映和监督的经济内容,可以分为资产类账户、负债类账户、所有者权益类账户、成本类账户和损益类账户等五大类。
会计对象具体化为会计六要素,但是由于企业在一定期间内实现的利润最终要纳入所有者权益,所以在对账户按其所反映和监督的经济内容进行分类时,往往把利润并入所有者权益类。同时对于工业企业而言,要进行产品生产,就必须对其成本进行计算和考核,所以需要专门设置用于成本计算的账户。企业在一定期间内所取得的收入(包括有关的收益),以及所发生的应直接从当期收入中扣除的各项费用(包括有关的支出和损失),都要体现在当期损益的计算中,因此可以将直接核算损益的账户单独归为一类。所以,账户按其反映和监督的经济内容,分为资产类账户、负债类账户、所有者权益类账户、成本类账户和损益类账户等五大类。由于账户是根据会计科目开设的,因而账户的经济内容与会计科目的经济内容完全一致,其分类也相同。工业企业会计科目表就是按此标准划分的五大类会计科目,和账户的划分标准相一致。
账户按其所反映和监督的经济内容进行分类,可用下列图表表示:
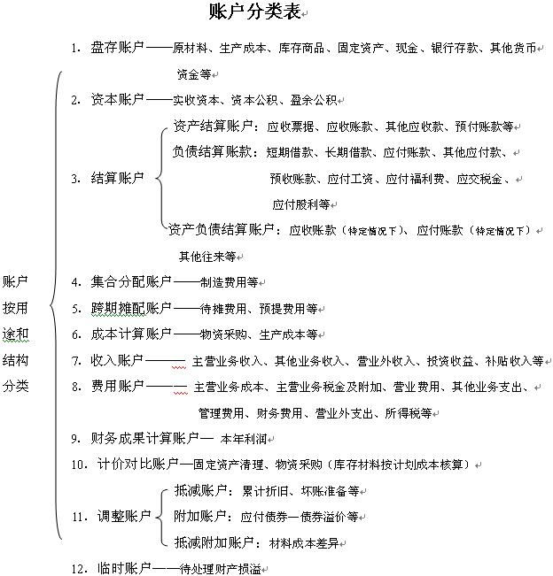
账户按用途和结构分类
账户按经济内容分类,虽然可以帮助我们了解应设置哪些账户来反映和监督会计对象,明确各类账户所反映和监督的会计对象的具体内容,但是,我们还不能详细了解各类账户的作用以及如何利用各类账户提供企业内部经营管理和对外报告所需的各种核算数据。例如,“固定资产”和“累计折旧”账户按经济内容分类都是用来反映和监督固定资产方面的账户,但是,“固定资产”和“累计折旧”这两个账户在使用过程中各提供什么数据,是怎样来提供这些数据的,这些问题还不大清楚。因此,将账户在按经济内容分类的基础上,还必须进一步按账户的用途和结构进行分类。
一、账户的用途和结构
(一)账户的用途
账户的用途是指设置和运用账户的目的作用,即通过账户记录能够提供什么核算数据。如“银行存款”账户是用来提供企业在银行的存款的增减变动情况及其实有数的账户,具体提供企业在某一会计期间银行存款增加了多少、使用了多少、期末还有多少,这些都是企业当期的实际数据,通过这些数据可以了解企业的支付能力。又如“固定资产”账户是用来提供企业固定资产这类资产的增减变动情况及其实有数的账户,固定资产的增加数、减少数、期末实存数都是按固定资产的原始价值来反映的,这样可以了解企业固定资产的规模。固定资产在使用中价值会逐渐损耗,固定资产损耗的价值被称为固定资产折旧,已提的折旧数在“累计折旧”账户中反映。从“累计折旧”账户中就可以取得固定资产的累计折旧数。固定资产按原始价值计算的实际结存数,减去固定资产累计折旧数后,就能得到固定资产净值。固定资产原值、累计折旧和固定资产净值都是资产负债表上很重要的数据,分别从“固定资产”、“累计折旧”账户及这两个账户差额中取得,这就是账户的用途。
(二)账户的结构
账户的结构是指账户的借方登记什么,贷方登记什么,余额在哪一方。如“银行存款”账户,其借方登记银行存款的增加数,贷方登记银行存款的减少数,期末余额在借方表示银行存款的实有数。又如“固定资产”账户,其借方登记固定资产原始价值的增加数,贷方登记固定资产原始价值的减少数,期末余额在借方表示固定资产原始价值的实有数。而“累计折旧”账户记录的是固定资产的折旧额,折旧额是对固定资产原始价值的冲减数,所以“累计折旧”账户的结构恰恰与“固定资产” 账户的结构相反,其贷方登记累计折旧的增加数,借方登记累计折旧的减少数,期末余额在贷方表示固定资产的累计折旧数。
虽然账户的用途和结构受其经济内容的制约,但账户按经济内容的分类并不能代替账户按用途和结构的分类,在按经济内容对账户进行分类的基础上,再按用途和结构对账户作进一步的分类,就能全面、正确地运用账户。
二、账户按其用途和结构进行的具体分类
下面以工业企业所运用的账户为例进行说明。工业企业所运用的账户,按其用途和结构可分为十二类,即盘存账户、资本账户、结算账户、集合分配账户、跨期摊配账户、成本计算账户、收入账户、费用账户、财务成果计算账户、计价对比账户、调整账户和临时账户。
综上所述,账户按用途和结构分类,可用图表表示:
账户的其他分类
账户按经济内容和用途结构进行分类,是账户的两种主要分类标志。此外,账户还可以按照其与会计报表的关系以及账户统驭与被统驭的关系进行分类。
一、 按账户与会计报表的关系分类
账户按其与会计报表的关系进行分类,可以分为资产负债表账户和利润表账户两类。这种分类方法,是以会计要素为分类基础,把反映资产、负债和所有者权益的三类账户构成一组,称资产负债表账户,主要反映企业在某一时点的财务状况;把反映收入、费用和利润三类账户构成另一组,称损益表账户,主要反映企业在一定期间的经营成果。由于资产、负债和所有者权益账户无论在平时或结账后,通常都留有余额,分别表示资产、负债和所有者权益的实存数,而收入和费用两类账户,因期末结账之后一般无余额,所以,将资产负债表账户也称为实账户,将利润表的收入和费用两类账户也称为虚账户。
二、 按账户的统驭与被统驭系分类
账户按统驭与被统驭的关系进行分类,可以分为总分类账户和明细分类账户。其中,总分类账户是指在账户体系中对其所属的明细分类账户的综合与控制并提供总括的数据资料的账户;明细分类账户是指在账户体系中对其所属的总分类账户的补充说明并提供详细的数据资料的账户。
总分类账户对会计对象的具体内容进行总括分类核算,提供各种资产、负债、所有者权益以及费用、收入和利润的总括数据资料;明细分类账户在总分类账户的基础上,对某一总分类核算的总括经济内容进行明细分类核算,提供某一项资产、负债、所有者权益以及费用、收入、利润的具体详细的数据资料。总分类账户和明细分类账户所记录的经济业务内容是相同的,所不同的只是提供的数据资料详细程度有别。因此,总分类账户提供的总括数据资料,对其所属的明细分类账户起着统驭作用,每一个总分类账户对其所属的明细分类账户进行综合和控制;而明细分类账户提供详细的数据资料,对其所属的总分类账户起着补充说明作用,每一个明细分类账户都是对其统驭账户的核算内容的必要补充。例如在某一企业既设有基本生产车间又设有辅助生产车间的的情况下,该企业应在“生产成本”总分类账户下设置“基本生产成本”和“辅助生产成本”两个明细分类账户,这两个明细分类账户期初余额、借方发生额、贷方发生额和期末余额之和应分别与“生产成本”总分类账户相应的数据相等。同样,“利润分配”总分类账户就是“未分配利润”和“提取法定盈余公积”、“提取法定公益金”、“支付股利”等明细分类账的统驭账户,而这几个明细分类账户则是“利润分配”总分类账户的被统驭账户。
设置有关总分类账户和明细分类账户的目的在于:一方面,它能够满足内部经营管理和外部的会计信息的使用者需要,提供各种详略有别的会计数据;另一方面,还有利于会计人员,通过详略有别的数据资料来加工处理同一个会计信息,并依据详略有别的会计资料之间的勾稽关系,进行账账核对,及时发现和纠正账簿记录的错误,从而保证会计信息的真实可靠。
免责声明:本内容来源于第三方作者授权、网友推荐或互联网整理,旨在为广大用户提供学习与参考之用。所有文本和图片版权归原创网站或作者本人所有,其观点并不代表本站立场。如有任何版权侵犯或转载不当之情况,请您通过400-62-96871或关注我们的公众号与我们取得联系,我们将尽快进行相关处理与修改。感谢您的理解与支持!







请先 登录后发表评论 ~