张小泉:从“良钢精作”到危机公关
作为一个有着百年历史的中华老字号品牌,张小泉一直秉持着「良钢精作,不做凶器」的企业宗旨。但最近,张小泉总经理的一番言论却引起了轩然大波,他质疑了中国人切菜用刀的方法是否正确。作为一个刚刚毕业的大学生,你可能会想知道,作为一个传统品牌,张小泉除了品牌名称外,还有什么其他的优势呢?

一开始我并没有想写关于张小泉的文章,但没想到张小泉总经理的言论,却完美地复制了之前的「钟薛高」危机事件的走势。这一现象非常典型,因此我想花几分钟谈谈这个话题。首先,我想提出观点:在当前的危机舆情走势中,张小泉和钟薛高有很多相似之处。特别是在短视频传播时代,企业高层说的话可能在当时看起来没有任何问题,但一旦舆情爆发,之前说过的话就有可能被重新演绎。对于从事公关工作的人来说,这是一个全新的挑战。现在,让我简单对比一下钟薛高和张小泉的危机走势。
第一波的爆料期,钟薛高的「不融化」短视频来自小红书,而张小泉则来自传统媒体的社会新闻选题。但是,张小泉总经理的「补刀」视频首发在B站。这说明像B站和小红书这样的短视频平台已经成为企业舆情爆发的消息源。

图左为小红书(钟薛高),图右为B站(张小泉)
发酵期的关键推手
第二波的发酵期,钟薛高和张小泉都成为了短视频和微博平台上的热门话题。无数媒体、KOL和KOC都在进行直播的「测试」,而张小泉的竞争对手们则抓住机会不断在直播间抨击他。

在发酵期,有一个角色扮演了关键的助推器,那就是客服。客服是企业危机公关的第一道防线。如果说钟薛高的客服表现还不错,那么张小泉的客服简直是火上浇油,制造了第一个冲突:刀不能用来拍蒜!这一事件让张小泉成为了热搜话题。

官方回应的第三波




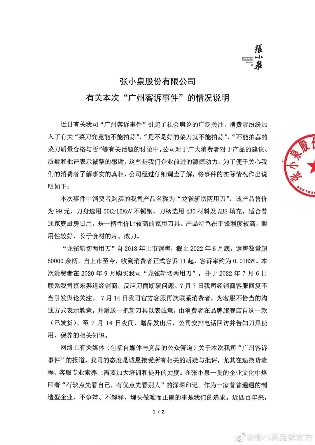
在第三波的官方回应中,钟薛高之前已经发表了三篇文章,我在这里简单谈一下张小泉的声明,其中有三个问题需要关注:
1. 未抓住重点
张小泉的声明最关键的回应点是:他们的刀具是否能够拍蒜。这个问题非常重要,因为「拍蒜会断」这一言论引发了两个关键问题:质量问题和对中国消费者的了解程度。企业最需要与公众沟通的是这两个问题,而不是一直在前面道歉,强调客服态度不好。这显示出他们没有正确理解危机的本质。然而,令人惊讶的是,在张小泉的声明中,关于刀具是否能够拍蒜的回应竟然被放在了倒数第二段才提及。
忽视公众情绪是不可取的行为
企业在面对舆情时,最不应该忽视的就是公众的情绪。无论质量如何,仅凭企业自我宣称通过了多项认证是无法自证清白的。同样,企业也不应该通过科普来否定消费者的使用习惯和常识。消费者并不需要企业教育,而是需要企业接受和认可中国人用刀拍蒜的习惯和常识。因此,公关回应应该严肃对待,而不是使用自黑卖萌的方式。在这种情况下,企业应该重视公众情绪,抓住重点,避免逻辑自相矛盾的回应。
逻辑自相矛盾会引发更多问题
企业在回应中自夸自己懂中国消费者的使用习惯,却无法理解中国人用刀拍蒜的习惯,这种逻辑自相矛盾引发了更多的问题。企业在回应中不重视公众情绪,无法抓住重点,一直强调自己懂中国消费者,这种回应只会进一步激化矛盾。在张小泉的声明中,自夸占据了50%以上的内容,这只会引发更多的舆情。虽然双方的回应都存在问题,但根据道理来说,舆情应该是逐渐平息的。然而,巧合的是,公司两位高管之前接受的短视频采访中的话语成为了第四波舆情的“制造者”。夏乾良总经理的回应将张小泉放到了中国与外国两个对立面上,公众对这段视频的前因后果并不了解,只感受到了一个中国品牌的崇洋情绪。这进一步激化了舆情的发展。
企业高管的话语在短视频传播时代需要谨慎对待
短视频传播时代,企业高管在接受视频采访时所说的话语可能在当时没有问题,但一旦企业面临刷屏式的危机舆情,之前说过的话就有可能被重新演绎和二次剪辑,引发舆情的进一步扩散。对于公关从业者而言,这是一个新现象,也是一个新的挑战。因此,在面对短视频采访时,企业需要做到以下三点:首先,要排查企业高管之前接受视频采访的历史内容,若存在不恰当的内容,尽早与媒体沟通,尽快下线。其次,需要对新闻发言人进行培训,提前准备面对争议话题的回应。不建议企业高层在采访中使用标题党或反常识的方式,以增加言论的吸引力,因为这种表述很容易被断章取义和恶意剪辑。最后,企业在接受视频采访时需要非常谨慎,因为短视频时代意味着随时可能被恶意剪辑,CEO应该成为最后一道防线,不轻易使用。
最后,需要指出的共性有以下三点:首先是公关体系的建设。客服作为企业的“隐性”发言人,高管作为企业的“显性”发言人,在应对企业舆情时,扮演了危机公关的第一道防线和最后一道防线。从钟薛高到张小泉的共性问题可以看出,两家企业在公关体系化建设方面存在一定的缺位。
其次是了解传播规律。在面对刷屏级的危机舆情时,我们常常能够观察到三个平台的“共振”现象:短视频平台的内容力(不仅限于抖音)、微信圈层的自传播力以及微博热搜的话题力。这已经成为所有刷屏事件(无论是正面还是负面)的一条普遍规律。
最后是摆正心态。需要强调的是,在企业遇到突发危机时,应将此次危机视为一次教训和反思的机会,从根本上重视公关价值和公众沟通,以避免再次犯下类似错误。这才是真正将“危”转化为“机”的关键。
免责声明:本内容来源于第三方作者授权、网友推荐或互联网整理,旨在为广大用户提供学习与参考之用。所有文本和图片版权归原创网站或作者本人所有,其观点并不代表本站立场。如有任何版权侵犯或转载不当之情况,请您通过400-62-96871或关注我们的公众号与我们取得联系,我们将尽快进行相关处理与修改。感谢您的理解与支持!







请先 登录后发表评论 ~